为深入开展全省VOCs污染治理工作,持续削减VOCs排放量,协同控制温室气体、氮氧化物等污染物排放,有效遏制臭氧(O3)污染,全面改善环境空气质量,近日,安徽省大气办发布了《关于深入开展挥发性有机物污染治理工作的通知》。详情请见下方:
安徽省大气办关于深入开展挥发性有机物污染治理工作的通知
皖大气办〔2021〕4号
各市人民政府,省有关部门:
2021年是实施“十四五”生态环境保护规划的开局之年。为贯彻落实生态环境部今年挥发性有机物(VOCs)治理工作有关要求,对标学习沪苏浙先进经验,深入开展全省VOCs污染治理工作,持续削减VOCs排放量,协同控制温室气体、氮氧化物等污染物排放,有效遏制臭氧(O3)污染,全面改善环境空气质量,现将有关要求通知如下:
一、指导思想
坚持以习近平生态文明思想为指导,把VOCs治理工作作为全面改善今年及今后一段时期全省空气质量的重要任务,突出精准治污、科学治污、依法治污,强化源头防控、落实过程管理、提升末端治理,坚持做到问题精准、时间精准、区位精准、对象精准、措施精准,不断提高VOCs污染防治管理水平,保障群众身体健康,为全面完成全省“十四五”空气质量改善目标奠定坚实基础。
二、工作目标
突出科学施诊、精准施治、综合施策,在2020年夏季VOCs污染治理百日攻坚行动基础上,持续聚焦重点时段、重点行业、重点企业、重点工业园区,以更高要求、更高标准、更严措施,对全省涉VOCs排放企业,分行业、分领域、全环节开展全面自检,确定2021-2023年VOCs综合治理项目清单,推进项目实施。到年底前,纳入清单的项目完成20%以上,推选出一批示范项目、示范园区,实现VOCs排放量下降比例满足“十四五”规划时序进度要求,O3污染得到一定程度遏制,6月1日至9月30日夏秋季优良天数力争维持去年水平(见附件1),确保全年空气质量改善目标全面完成。各地VOCs监测、监控、预警和应急体系初步建成,VOCs污染防治长效管理机制有效运行。
三、工作思路
坚持科学施诊。梳理包括但不限于全省排污许可管理企业清单中涉VOCs五大领域十四个行业的41500余家企业(见附件2),结合中央和省级环保督察群众投诉情况,查找VOCs治理薄弱环节,突出重点、重视短板,分类确定需要在2021-2023年度开展VOCs治理的项目,精准识别优先治理项目,实施差异化减排。面向全省130家省级以上开发区和38个第一批安徽省化工园区,排查涉群众异味投诉、污染排放点多面广等VOCs治理突出问题,加强大气环境监测监控能力建设,制定优化VOCs综合治理“一园一案”。
坚持精准施治。以VOCs项目“签单销号式”治理为引领,分行业推动企业结合“一企一策”开展精准治理,落实源头削减、过程控制、末端治理以及大气特别排放限值等全过程管控要求,深挖减排潜力。以科学治污为抓手,梯度推进园区采取傅里叶红外、激光雷达、走航监测等科技手段,结合园区VOCs污染物排放源清单,精准定位、精准治理存在问题。
坚持综合施策。统筹工业源、生活源、移动源协同治理,运用宣传、帮扶、治理、执法综合举措,结合实际,实践形成重点行业、企业分级分类管理和区县-园区-企业VOCs排放动态监管技术方案,研究提出O3污染防控“一市一策”解决方案。
四、主要任务
(一)落实一批VOCs综合治理项目
1. 梳理确定治理项目。综合考虑体积浓度、O3生成潜势和气溶胶生成潜势靠前的VOCs物质(见附件3),恶臭,易燃易爆等物质的协同控制,以源头削减、过程控制和末端治理等类别,各地指导企业在自查自评基础上,梳理填报2021-2023年度项目清单(见附件4),2021年7月31日前各地将项目清单梳理审核后报省大气办备案。
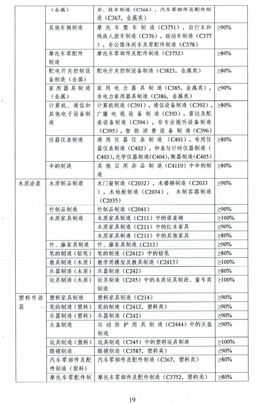
2. 重点推进源头削减。鼓励支持使用涂料、油墨、胶粘剂、涂层剂(树脂)、清洗剂等原辅材料的企业,进行低VOCs含量原辅材料的源头替代,7月1日前各地指导企业建立管理台账,记录VOCs原辅材料的产品名称、VOCs含量和使用量等。各地应结合本地产业特点和源头替代参考目录(见附件5),重点在工业涂装、包装印刷、鞋革箱包制造、竹木制品胶合、电子等重点领域,推广VOCs含量低于10%原辅材料的源头替代,并纳入年度源头削减项目管理,实现“可替尽替、应代尽代”,源头削减年度完成项目占30%以上。
3. 落实综合治理任务。按照“项目确定 技术评估 跟踪推进”技术路径,企业根据计划完成时间,以月为单位倒排工期落实治理项目。各地生态环境部门按月跟踪项目进展,对落后序时进度的企业,及时提醒预警,确保当年治理任务目标。
4. 开展示范项目推选。面向年内完成VOCs治理项目的实施单位和项目治理第三方服务单位,开展示范项目推选,以先进促后进,引导推动低VOCs替代、无组织排放管控、末端治理升级改造、运维能力提升等技术创新。各地跟踪评估治理项目减排效果的同时,指导企业12月25日前填报VOCs治理示范项目申报表(见附件6),初审汇总后报省大气办。对示范项目,优先推荐纳入中央生态环境资金项目储备库,对减排绩效好、成熟度高的使用低VOCs原辅材料源头替代入库项目优先安排中央大气污染防治专项资金;省级大气污染防治专项资金将低VOCs原辅材料源头替代工作作为地市资金分配因素,纳入综合奖补范围。
(二)编制一批VOCs综合治理方案
5. 制定“一企一案”。借鉴上海市等先发地区重点行业VOCs综合治理企业“一厂一方案”编制经验,各地分行业分级指导企业编制优化“一企一案”,明确企业VOCs综合治理任务时间节点和工作目标。重点梳理石化、化工、工业涂装、包装印刷、油品储运销等重点领域重点行业,VOCs年排放量超过1吨的企业,督促9月30日前完成方案编制完善工作。243家涉VOCs省级重点企业(含省重点排污单位名录企业)及年排放量超过10吨的企业,8月31日前对方案进行评估完善,及时核实治理效果,并报至省大气办备案。
6. 制定“一园一案”。各类涉VOCs经济技术开发区、高新技术产业开发区、工业园区和特色产业集聚区等,结合日常监测、产业结构、企业分布等情况,坚持问题导向,突出科技治污,积极引入“环保管家”“环境医院”等专业第三方,编制涵盖产业结构调整、监测监管、企业管理、污染治理等一揽子VOCs综合整治方案,推进园区VOCs治理工作入深向实。鼓励支持园区、企业集群建设涉VOCs“绿岛”项目,面向同一类别工业涂装企业建设集中涂装中心;对区域内吸附剂(如活性炭)年更换量较大的,推进建设吸附剂集中再生中心;对区域企业相同有机溶剂使用量较大的,建设有机溶剂集中回收中心。8月31日前,46个重点工业园区(含企业集群)和38个第一批安徽省化工园区全部完成方案编制工作,方案经各市技术评估后,报送至省大气办,经专家评审后择优纳入省VOCs综合治理示范园区管理。
7. 开展“一市一策”。按照生态环境部PM2.5和O3污染协同防控“一市一策”跟踪研究工作要求,自2021年4月起以两年为周期,各地组建技术团队研究提出,包括城市O3污染成因综合分析、O3前体物来源与管控、协同控制路线实施等内容的“一市一策”综合解决方案。淮北、宿州、淮南3市今年率先启动开展“一市一策”研究,5月-10月重点开展夏季O3污染跟踪研究,11月-次年3月重点推广应用大气重污染成因与治理攻关项目研究成果。其他各市适时启动研究工作,以“一市一策”研究为契机,补齐O3污染防治技术、人才和能力短板,强化O3污染防治科技支撑。
(三)治理一批非工业源VOCs排放
8. 深化移动源VOCs污染防治。各地要坚持强化在用车检测/维修制度,完善在用车尾气排放检测机构监管,提升机动车检测站的技术监管手段。建立完善非道路移动机械使用申报登记的长效管理制度,加强在用非道路机械执法检查。坚持加油站、储油库、油罐车油气回收长效管理,推进符合条件的加油站和储油库加快安装油气回收自动监测设备并与生态环境部门联网,推动万吨级以上码头、8000吨以上油船实施油气回收治理。开展全省储油库等各类1.5万个有机液体储罐自检自查、升级改造,同步排查有机液体装卸废气收集治理情况,7月1日前组织完成自检排查、建立台账工作。
9. 加强汽修行业VOCs治理。9月30日前,开展一次汽修行业VOCs治理专项行动。以排污许可系统企业库的661家汽修企业为治理重点,全面覆盖一般企业和维修点,推广使用水性、高固体分等低挥发性涂料,推广采用静电喷涂等高涂着效率的涂装工艺,喷烤漆等相关工艺操作应置于密闭空间内,产生的VOCs废气应集中收集并导入治理设施,实现达标排放。支持鼓励以汽修行业为主的企业集群,加强优化整合力度,建立集中喷涂中心。对不符合产业政策、治理达标无望的企业依法关停取缔,对临近居民住宅群众投诉频繁的企业集群依照城市空间布局,鼓励支持另行规划选址高标准建设。
10. 开展餐饮油烟精细化治理。结合我省餐饮业污染控制技术规范标准宣贯,各地要进一步摸清餐饮企业底数,实行动态管理,对城市重点区域加强夜间巡查排查力度,落实常态化管控措施。探索以政府购买服务的形式,聘请第三方机构对餐饮油烟净化设备的油烟数值检测,推进高效油烟净化设施安装使用。面向排污许可系统企业库256家重点餐饮企业,提升餐饮店油烟治理水平,让更多居民放心打开窗户。
(四)开展一批执法联合行动
11. 加强监测能力建设。在现有能力建设基础上,O3未达标地市要加快建成一套VOCs组分自动监测系统,确保在人口密集区内的O3高值区域至少建设一个非甲烷总烃自动监测站点和一个VOCs组分监测站点,原则上PM2.5与VOCs组分监测为同一点位,进一步优化配备便携式执法设备。各地要督促企业落实自行监测责任,各地要组织企业对VOCs治理设施安装运行情况进行系统梳理,建立管理台账,按照“双随机”原则,对VOCs重点企业和采用简易治理工艺的企业开展抽测并形成抽测报告,超标数据及时移送执法部门。各地应督促企业落实自行监测主体责任,指导企业按照自行监测技术指南要求开展固定污染源监测,。推动重点企业加快安装烟气排放自动监控设施,对已安装的自动监控设施定期校准。开展工业园区专项监测,督促石化、化工、工业涂装、包装印刷等涉VOCs的产业集群和工业园区,以及氮氧化物排放量较大的产业集群和工业园区的管理单位建设专项监测体系,开展常规六项及VOCs(涉VOCs园区)协同监测。对化工类产业集群,推行泄漏检测统一监管,石油炼制、石油化工、合成树脂行业所有企业和其他行业设备与管线组件密封点大于等于2000个的企业,8月31日前完成一轮泄露检测与修复(LDAR)检查抽测工作。鼓励园区采取走航监测、激光雷达、设立微站等措施动态监控园区周界及内部VOCs排放情况,识别特征污染物,不断提升溯源分析水平。
12. 强化执法联动。7月1日起,各市要按照“双随机、一公开”模式,开展为期一个月的《挥发性有机物无组织排放控制标准》“回头看”执法行动,重点关注石油炼制、石油化工、合成树脂、煤化工、焦化、制药、农药等行业企业敞开液面逸散废气收集处理,对不能稳定达标排放、不满足无组织控制要求的企业,依法依规及时予以处罚。各市生态环境部门、公安、交通运输、应急、城管、商务、市场管理等部门,要充分厘清职责范围,规范执法流程,加大联合执法力度,强化餐饮、汽修、机动车和非道路移动机械、危险化学品等领域执法检查。7月1日前,按照《油墨中可挥发性有机化合物含量的限值》国家标准,各地生态环境部门要积极协调、配合相关部门,推进617家相关生产企业有序完成产品切换。严格执行国家油墨、涂料、胶粘剂、清洗剂等产品VOCs含量限值标准,每月对生产企业、销售场所开展抽检抽查,依法查处生产、销售不符合国家标准要求违法行为,并向社会曝光。
(五)开展一批VOCs污染治理专题宣传
13. 开展各类宣传活动。各地要加大环保宣传力度,积极开展多种形式的宣传教育,围绕大气污染防治法律法规、VOCs标准体系、政策文件、治理技术等,加强与科研院所、省内外高校、行业协会的沟通配合,集中时间开展VOCs治理专题宣传活动。面向公众,开展浅显易懂、形式多样的科普宣传,及时向社会公开涉VOCs重点排污单位名录,鼓励监督。面向大气环境管理人员及执法人员,开展法律和技术规范类培训学习,为依法治污打下基础。面向排污企业,整合执法、监测、行业专家等力量组建专门队伍,持续开展“送政策、送技术、送方案”活动,现场指导帮扶,督促引导企业自主减排。
五、保障措施
14. 加强组织领导。今年起,VOCs实施总量控制。各地要细化完善VOCs总量控制制度,将VOCs减排目标任务层层分解到区县政府、重点行业、重点园区和重点企业,明确VOCs治理和减排的工作责任,建立分级VOCs减排管理体系。要突出重点工程减排,加大VOCs综合治理工业项目的调度力度,以月保季、以季保年,切实削减VOCs总量。按日采取多项措施,控制臭氧最大8小时年度,着力提升优良天数。省大气办自6月1日至9月30日将按日进行O3浓度调度,通报夏秋季AQI在101-110的天数及当月空气质量改善情况。各市于7月31日前汇总排查清单、管理台账以及VOCs治理工作细化落实方案和重点任务报送省大气办,12月25日前报送深入开展VOCs治理情况总结。
15. 组织技术评估。对重点行业企业提出的评估需求,各地应及时组织行业专家进行技术评估和技术培训,跟踪推进综合治理项目的实施,确保企业治理措施的科学性、针对性和有效性。要加强“一企一案”“一园一案”的编制指导,探索出一条行之有效的“方案先行、跟踪管理、绩效审核”的系统性治理路径。
16. 实行错峰生产。加大溶剂使用源等工业企业生产季节性调控力度,O3污染高发时段,鼓励涉VOCs排放重点行业企业实行生产调控、错时生产。加强企业非正常工况排放治理,梳理有机废气不通过治理设施直排环境问题,建立有机废气旁路综合整治台账,逐步取消炼油、石化、煤化工、制药、农药、化工、工业涂装、包装印刷等企业非必要VOCs废气排放系统旁路,8月31日前完成排查建账、分类整治。石化、化工等行业企业检维修前应制定检维修期间VOCs管控方案,并向当地生态环境部门备案同意后方可实施检维修作业。引导城市主城区和县城涂装作业、道路划线、沥青铺装等户外工程错时作业,避开每日O3污染高值时间,严禁规定区域内的露天烧烤行为。
17. 实施排污许可。建立健全以排污许可核发为中心的VOCs管控依据,在石油、化工、工业涂装、包装印刷、油品储运销五大领域全面推行排污许可制度,不断规范涉VOCs工业企业的排污许可登记管理,落实企业VOCs源头削减、过程控制和末端污染治理工作,推进企业自行监测、台账落实和定期报告的具体规定落地,严厉处罚无证和不按证排污行为。
18. 强化基础支撑。启动我省VOCs综合排放标准和家具行业污染物排放标准制定,出台餐饮业环境保护技术规范,加快完善VOCs排放管控地方标准体系,倒逼企业提标治理。加强科技支撑,充分调动行业协会、科研院所、企业集团等力量,研发、示范、推广重点行业VOCs污染防治、监测监控先进技术,引导低VOCs含量原辅材料替代、无组织排放管控和末端治理产业链形成,组织开展各类VOCs治理技术经验交流,有效传递技术信息和工艺经验。
附件:1. 6-9月各市优良天数预期目标
2. 各市重点领域涉VOCs企业情况表
3. 全省各城市环境空气VOCs组分情况
4. 2021-2023年VOCs综合治理年度项目清单
5. 源头替代参考目录
6. 重点行业VOCs综合整治示范项目征集表
安徽省大气污染防治联席会议办公室
2021年6月17日






















来源:VOCs前沿
电话:199 6528 3676
邮箱:68287632@qq.com
地址: 安徽省合肥市高新区创新大道2800号合肥软件园二期J2栋C座