11月5日,生态环境部部长黄润秋主持召开部务会议,审议并原则通过制修订的《国家危险废物名录》、《建设项目环境影响评价分类管理名录(2020年版)》、《生态环境部建设项目环境影响报告书(表)审批程序规定》、《核动力厂营运单位核安全报告规定》和《生态环境标准管理办法》。
会议指出,《国家危险废物名录》是危险废物环境管理的技术基础和关键依据。开展修订工作是认真贯彻落实习近平总书记关于突出精准治污、科学治污、依法治污的重要指示精神的具体行动,也是落实新修订的固体废物污染环境防治法的配套规章,对加强危险废物污染防治、保障人民群众身体健康具有重要意义。要指导地方通过《国家危险废物名录》的施行,进一步提高危险废物属性判定和环境管理的精准性,推进危险废物分级分类管理,切实提高危险废物环境管理水平。
会议强调,党的十八大以来环评制度改革取得积极成效。适时修订《生态环境部建设项目环境影响报告书(表)审批程序规定》,更新《建设项目环境影响评价分类管理名录》,是支持做好“六稳”工作、落实“六保”任务的具体措施,对推动经济高质量发展、支持服务中小微企业具有积极作用。要稳步推进生态环境领域“放管服”改革,优化营商环境,大力提升环评审批服务水平。要进一步强化事中事后监管,加强依法依规行政,严厉打击环评违法行为。要切实发挥“三线一单”和规划环评的源头预防作用,着力推动绿色低碳发展。要加强环评相关法律、制度创新的前瞻性研究,不断增强环评制度的效力和活力。
会议指出,核安全工作无小事,依法依规运行与监管是基本要求。要以出台《核动力厂营运单位核安全报告规定》为契机,继续发扬“严、慎、细、实”工作作风,认真执行核安全相关法律规定,做好配套规章制度制修订工作,进一步规范核动力厂营运单位核安全报告制度,促进核安全监管工作规范化、制度化。
会议强调,生态环境标准是生态环境法律法规体系的重要组成部分,是生态环境管理精准化、科学化、法治化的基础。编制《生态环境标准管理办法》,对贯彻落实环境保护法、标准化法,进一步规范生态环境标准制修订工作具有重要意义。要扎实推进管理办法落地见效,做好配套文件制修订,建立符合我国国情的生态环境标准体系,夯实标准管理工作基础,为深入打好污染防治攻坚战发挥有力支撑作用。
会议指出,制度的生命力在于执行,加强宣传解读是落实规章制度的关键环节。要有针对性开展宣贯和培训工作,及时回应社会关切。要加强具体业务指导,持续跟踪问效,及时发现并解决落实过程中存在的问题,确保规章制度可操作可执行。
生态环境部副部长翟青、赵英民、刘华、庄国泰出席会议。
驻部纪检监察组负责同志,机关各部门、普查办、应急中心、机关服务中心、信息中心主要负责同志参加会议。
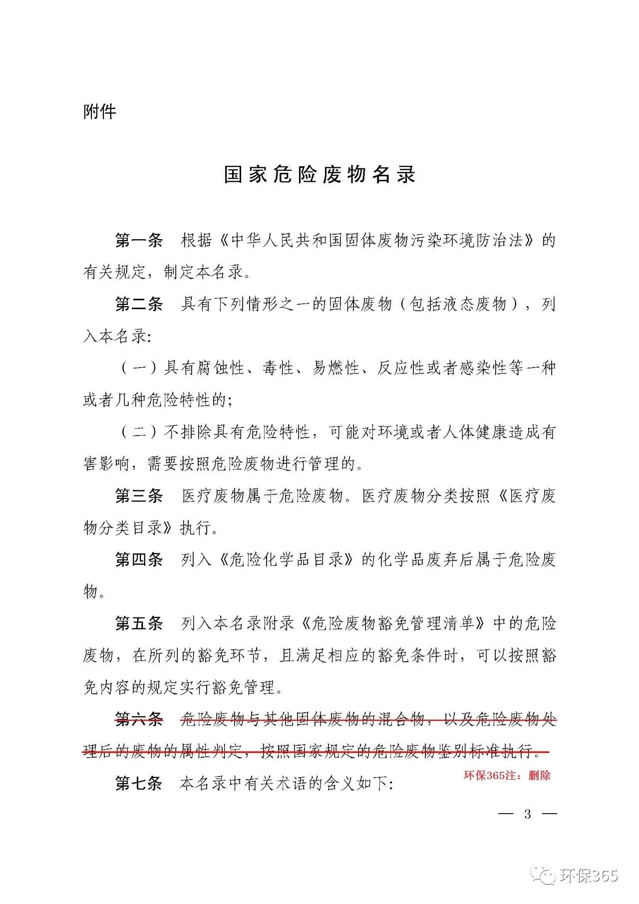
为方便大家直观感受名录修订变化情况,小编对新旧两版名录做了详细对比,以供大家参考。阅读提示:黄色表示新增或变动;红色删除线表示在修订版名录中已删除或合并到其他条款中。
1、旧版名录删减情况:













2、2019修订版名录新增以及变动情况:


















来源:环保365
电话:199 6528 3676
邮箱:68287632@qq.com
地址: 安徽省合肥市高新区创新大道2800号合肥软件园二期J2栋C座