1 主体责任
建设单位承担报告书(表)编制质量的主体责任,需如实提供基础资料,落实环保资金来源,加强环评过程管理,对环境影响报告书(表)的内容和结论负责。
技术单位(即原“环评单位”)承担相应责任。
2 编制主体
编制主体分为两类:
技术单位;
具备环评技术能力的建设单位(譬如,环科院编制自己的项目环评文件)。
其中,技术单位需满足以下要求:
必须是能够依法独立承担法律责任的单位。但上述单位内设机构、分支机构或临时机构均不得承揽业务、不得签订合同、不得主持编制环评文件(譬如,总公司承揽业务后,可交予分公司进行环评文件编制;但分公司不得擅自与建设单位签到工作合同及主持编制)。
有环境影响报告书(表)审批权的单位及与其有任何利益勾连的单位均不能担任技术单位(诸如,审批部门设立的事业单位、由审批部门作为业务主管单位或挂靠单位的社会组织,由上述事业单位、社会组织出资的单位及其再出资的单位)。
开展环评文件技术评估的单位及与其有任何利益勾连的单位均不能担任技术单位(诸如,技术评估单位的上级单位、技术评估单位出资人出资的单位、技术评估单位出资的单位、技术评估单位法人代表出资的单位,且属全国受限)。
个体工商户、农村承包经营户不得承揽业务、不得签订合同、不得主持编制环评文件(原因:在《中华人民共和国民法总则》中,个体工商户、农村承包经营户按自然人序列进行管理,不属单位范畴)。
环评文件的参与编制单位或协作单位不体现在环评文件内。编制单位需对参与编制单位或协作单位提供的技术报告、数据资料等进行审核,并承担环评文件编制质量主责。所有行政处理、处罚只针对编制单位。编制单位、参与编制单位或协作单位之间的责任归属由双方事先商定,自行解决。
3 编制人员
编制人员不得作为编制主体,且应属全职人员。其中,环评文件编制主持人须是注册环评工程师,其他编制人员则不作要求。
“全职”包括以下类型:
1.与编制单位订立劳动合同(非全日制用工合同除外)并有该单位缴纳社会保险的用工形式;
2.在事业单位类型的编制单位中在编等(含离岗创业)用工形式。
4 建设单位(非编制单位)存档清单
建设单位应将下列文件原件存档:
1.环境影响报告书(表);
2.审批文件;
3.委托合同。
5 编制单位存档清单
编制单位应当建立环境影响报告书(表)编制工作完整档案,必须包括以下资料:
1.项目基础资料;
2.现场踏勘记录和影像资料;
3.质量控制记录;
4.环境影响报告书(表);
5.其他资料;
6.委托合同(建设单位自行编制环评文件的情况除外)。
如果编制单位在环评文件编制过程中开展过环境质量现状监测和调查、环境影响预测或者科学试验,还需存档以下资料:
1.环境质量现状监测报告和数据资料;
2.环境影响预测过程文件;
3.科学试验报告。
上述存档资料均为原件。
6 生态环境主管部门对环评文件的监督检查内容
各级生态环境主管部门在环评文件受理过程中,对报批的环评文件进行编制规范性检查,重点检查环评文件附具的《编制单位和编制人员情况表》是否导出自信用管理平台(有明显的标志性水印底纹),否则不予受理(涉密类项目除外)。编制规范性检查只作要件检查,不核真伪,但如果《编制单位和编制人员情况表》的打印时间与环评文件报批时间间隔较大,各级生态环境主管部门需进一步核实该环评文件的编制单位、编制人员近期是否非常不幸地被列入限期整改名单或“黑名单”。
各级生态环境主管部门在环评文件审批过程中,对报批的环评文件作编制质量检查。环评文件若基础资料明显不实,内容存在重大缺陷、遗漏或者虚假,或者环评结论不正确、不合理的,不予批准。自受理开始,启动记分程序,按记分办法对编制质量较差的环评文件编制单位及编制人员进行失信记分。
生态环境部定期或者根据实际工作需要不定期抽取一定比例地方生态环境主管部门或者其他有关审批部门审批的环评文件开展复核,对抽取的环评文件进行编制规范性检查和编制质量检查。省级生态环境主管部门可对本行政区域内下级生态环境主管部门或者其他有关审批部门审批的环评文件开展复核。
生态环境部定期或者根据实际工作需要不定期通过抽查的方式,开展编制单位或编制人员情况检查。省级和市级生态环境主管部门可对住所在本行政区域内或者在本行政区域内开展环评的编制单位及其编制人员相关情况进行抽查。
在接到单位或个人举报环评文件编制规范性问题、编制质量问题,或编制单位和编制人员违反本办法规定后,生态环境主管部门及时组织开展调查核实。
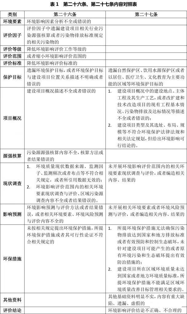
7 第二十六条、第二十七条内容对照

第二十六条所列情形属一般质量问题,后果:由市级以上生态环境主管部门对建设单位、技术单位和编制人员给予通报批评。
第二十七条所列情形属严重质量问题,后果:由市级以上生态环境主管部门依照《中华人民共和国环境影响评价法》第三十二条的规定,对建设单位及其相关人员、技术单位、编制人员予以处罚。(将环评编制质量问题归类为第二十七条所列情形时,要有充足的理由,并经得起推敲。)
“ 第三十二条 建设项目环境影响报告书、环境影响报告表存在基础资料明显不实,内容存在重大缺陷、遗漏或者虚假,环境影响评价结论不正确或者不合理等严重质量问题的,由设区的市级以上人民政府生态环境主管部门对建设单位处五十万元以上二百万元以下的罚款,并对建设单位的法定代表人、主要负责人、直接负责的主管人员和其他直接责任人员,处五万元以上二十万元以下的罚款。
接受委托编制建设项目环境影响报告书、环境影响报告表的技术单位违反国家有关环境影响评价标准和技术规范等规定,致使其编制的建设项目环境影响报告书、环境影响报告表存在基础资料明显不实,内容存在重大缺陷、遗漏或者虚假,环境影响评价结论不正确或者不合理等严重质量问题的,由设区的市级以上人民政府生态环境主管部门对技术单位处所收费用三倍以上五倍以下的罚款;情节严重的,禁止从事环境影响报告书、环境影响报告表编制工作;有违法所得的,没收违法所得。
编制单位有本条第一款、第二款规定的违法行为的,编制主持人和主要编制人员五年内禁止从事环境影响报告书、环境影响报告表编制工作;构成犯罪的,依法追究刑事责任,并终身禁止从事环境影响报告书、环境影响报告表编制工作。”
8 应依法撤销环评批复的情形
环评文件存在严重质量问题。
不能依法独立承担法律责任的单位。
受理时,编制单位或编制人员已被列入限期整改名单或者“黑名单”。
9 失信记分周期
信用管理对象失信行为的记分周期为一年,自信用管理对象在信用平台建立诚信档案之日起计算。信用管理对象在一个记分周期内的失信记分动态累计,失信行为和失信记分相关情况在信用平台的公开期限为五年;禁止从事环评文件编制工作的技术单位和终身禁止从事环评文件编制工作的编制人员,其失信行为和失信记分永久公开。
信用管理对象在一个记分周期内累计失信记分达到警示分数(10分)的,信用平台在后续两个记分周期内将其列入重点监督检查名单,并将相关情况记入其诚信档案。
信用管理对象在一个记分周期内的失信记分实时累计达到限制分数(20分)的,信用平台将其列入限期整改名单,并将相关情况记入其诚信档案。限期整改期限为六个月,自达到限制分数之日起计算。
限期整改期间,信用管理对象(“黑名单”除外)仍处于失信记分实时累计程序之中(继续记分,不会因为进入限期整改名单而暂停)。限期整改周期随失信记分实时累计达20分而进行更新,举例:
A单位的失信记分在1月1日实时累计达20分,旋即被列入限期整改名单,第一轮整改期限:1月1日~6月30日。
2月1日,各级生态环境主管部门对A单位的失信记分实时累计又达20分,A单位不得不进入新一轮整改,第二轮整改期限:2月1日~7月31日。
6月1日,各级生态环境主管部门对A单位的失信记分实时累计又又又达20分,衰神A单位又又又被列入整改名单,第三轮整改期限:6月1日~12月31日。这一年白混了。
10 失信记分程序
各级生态环境管理部门发现环评文件编制质量问题后,一定要告知编制单位和编制人员查明的事实、记分的情况及相关的依据。
对编制单位和编制人员提出的书面说明和申辩相关内容进行核实,核实无误后方可做出书面决定。
在作出书面决定后五个工作日内,于信用平台登记失信记分情况。
来源:环保365
电话:199 6528 3676
邮箱:68287632@qq.com
地址: 安徽省合肥市高新区创新大道2800号合肥软件园二期J2栋C座