欢迎光临合肥蔚然环境科技有限公司
您现在所在的位置:首页 > 项目案例 >

项目案例

  • 哪些行业的项目环评需要进行土壤评价?
哪些行业的项目环评需要进行土壤评价?

环境影响评价技术导则 土壤环境(试行)HJ 964—2018)(下文简称土壤导则)于201971日正式实施。

一、哪些行业的项目环评需要进行土壤评价?

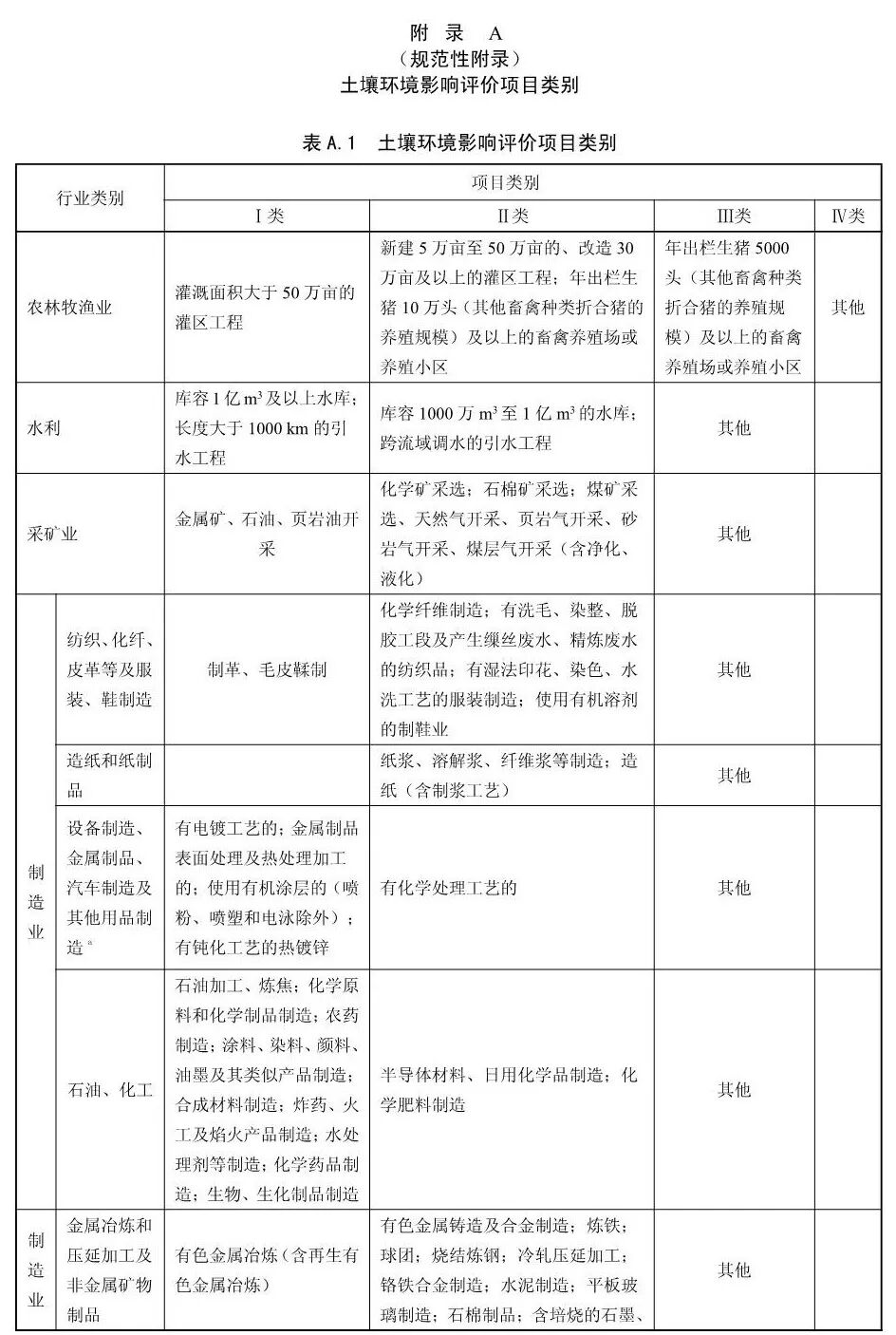
对照《环境影响评价技术导则 土壤环境(试行)》(HJ 964—2018)中附录A 土壤环境影响评价项目类别,若项目所属的行业类别属于附录A,即项目应进行土壤评价(至少需要进行土壤等级判定)

可首先根据项目产品和生产工艺对照国民经济行业分类代码表,确定项目所属的国民经济行业类别,然后根据下图和土壤导则附录A确定项目是否需要进行土壤评价。


Ⅳ类建设项目不需要进行土壤环境影响评价

二、土壤评价等级怎么判定?

从工作程序来看,土壤导则和大气、地表水、噪声等环评技术导则基本上一脉相承,都是收集资料、工程分析——影响识别——确定评价等级、范围和内容——现状调查与评价——预测分析及评价——保护措施——评价结论。因此,项目需要先进行影响识别,然后才能确定土壤评价等级

影响识别:根据土壤导则4.2.1可知,项目涉及的土壤环境影响类型共有三种情况:生态影响型污染影响型复合影响型(兼具生态影响和污染影响)。

土壤导则中生态影响和污染影响根据《建设项目环境影响评价技术导则-总纲》进行划分。综合总纲、生态影响导则和其他导则确定,生态影响主要是项目建设和运行过程中对生态环境、生物因子和非生物因子造成影响,会对生态系统的组成和功能产生影响,污染影响是指项目建设和运行过程中会排放污染物对环境产生污染和危害。

生态影响型:按土壤导则来说是指可能导致土壤环境盐化、酸化、碱化等影响。生态影响型

 

对于复合影响型项目,应分别从生态影响型和污染影响型两种情况下进行影响识别、分析土壤影响途径、确定土壤影响时期,确定影响源及影响因子,判定评价等级、评价范围和评价内容,进行影响预测,提出对应的处理措施,综合两种情况给出土壤影响结论。

2.1生态影响型等级判定

生态影响型项目评价等级判定主要根据项目类别和敏感程度确定,项目类别已经在项目初步工程分析中对照土壤导则附录A确定,那么敏感程度根据什么确定呢?

生态影响型建设项目所在地周边的土壤敏感程度由建设项目所在地土壤的盐化、酸化、碱化程度决定。

土壤导则中敏感程度分级表如上所示。环境工程评估中心培训材料中对此进行了归纳和图形化示意,见下两图。

问:干燥度、地下水平均埋深、土壤含盐量、土壤类型分布图等资料获取途径?

答:资料收集的途径有很多,如公开信息平台、各种文献、当地气象、地质、农业部门等,如干燥度可以通过收集气象资料计算地下水位埋深可以通过区域水文地质条件资料摘取、土壤类型可通过农业部门获取等等。

当确定了项目在土壤导则附录A中类别,再通过搜集资料得到项目所在地干燥度、地下水位埋深、土壤含盐量及土壤pH后即可确定项目敏感程度,对照生态影响型工作等级判定表即可确定项目土壤评价等级


2.2污染影响型等级判定

污染影响型项目需要三个指标判定项目土壤评价等级:项目占地规模、项目类别、敏感程度。

项目占地规模:通过收集资料即可确定项目占地规模,将项目占地规模换算为公顷(hm2)与5hm2、50hm2进行对比,对照土壤导则6.2.2.1确定。如下图所示。

占地规模原则上不包含临时占地;露天采矿等土壤资源损失型不评价,仅对排土场进行土壤评价;对于输油管线,仅计算其站场面积计算占地规模。

敏感程度:根据建设项目周边的土壤环境敏感程度分为敏感、较敏感和不敏感。

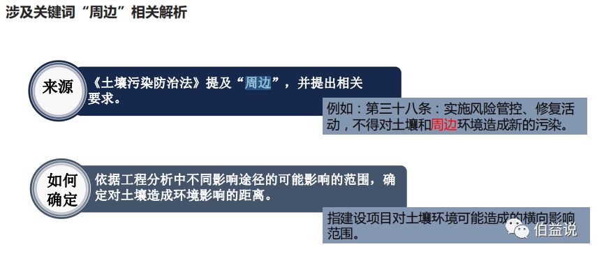
周边是指多远?

影响途径包括:大气沉降、垂直入渗、地面漫流、地下水位及其他。

涉及大气沉降的与大气导则衔接,最大落地浓度点范围内为其周边;垂直入渗。

确定了项目周边范围后,根据项目周边实际情况,确定敏感程度,如下图所示。

项目类别:对照土壤导则附录A即可确定项目类别

当确定了项目在土壤导则附录A中项目类别,再通过搜集资料得到项目所在地占地面积,通过现场踏勘和收集资料确定项目敏感程度,对照污染影响型工作等级判定表即可确定项目土壤评价等级

三、土壤现状评价怎么做?

3.1土壤现状调查监测布点数量及点位类型

土壤现状监测布点原则见土壤导则7.4.2。

3.2土壤现状调查范围:

危险化学品或石油等输送管线应以工程边界两侧向外延伸0.2 km作为调查评价范围。

3.3土壤现状调查内容:


土壤类型可在右侧网址查询:http://www.soilinfo.cn/map/ 《中国土壤分类与代码》(GB/T 17296-2009)。土壤类型的描述,可在中国土壤数据库中查询到。

理化性质调查无需资质,环评单位或建设单位组织完成即可,数据真实性由报告编制单位负责,作为将来环境执法的依据。

3.4土壤现状监测因子


3.5土壤现状监测频次要求

对照土壤导则7.4.6可知:

即  一级评价项目需要至少一次现状监测,监测因子包含基本因子+特征因子;

二级评价和三级评价若能在评价范围内找到近3年内1次包含基本因子的监测数据,可仅监测特征因子;无引用数据,则二级评价和三级评价需要至少一次现状监测,监测因子包含基本因子+特征因子

来源:环评爱好者网

栏目导航

联系我们

电话:199 6528 3676

邮箱:68287632@qq.com

地址: 安徽省合肥市高新区创新大道2800号合肥软件园二期J2栋C座

>