《一般固体废物分类与代码》(GB/T 39198-2020)在2020年10月11日发布,并将于2021年5月1日起实施。此次新固废分类代码的发布,是对自2020年9月1日起实施的由中华人民共和国第十三届全国人民代表大会常务委员会第十七次会议于2020年4月29日修订通过的《中华人民共和国固体废物污染环境防治法》(以下简称新《固废法》)的一次细化。
《一般固体废物分类与代码》的正式实施,为新《固废法》的施行提供有力的支撑依据,使得企业在日后的固废管理中,明确如何准确鉴别哪些才是一般固体废物;同时,新《固废法》也保证《一般固体废物分类与代码》得以高效的落地,新《固废法》加大了企业对固废管理违法行为的处罚力度,罚款额度最高可至500万元,并增加了按日连续处罚、行政拘留、查封扣押、等处罚种类。二者协同运用让一般固废的管理更加规范。
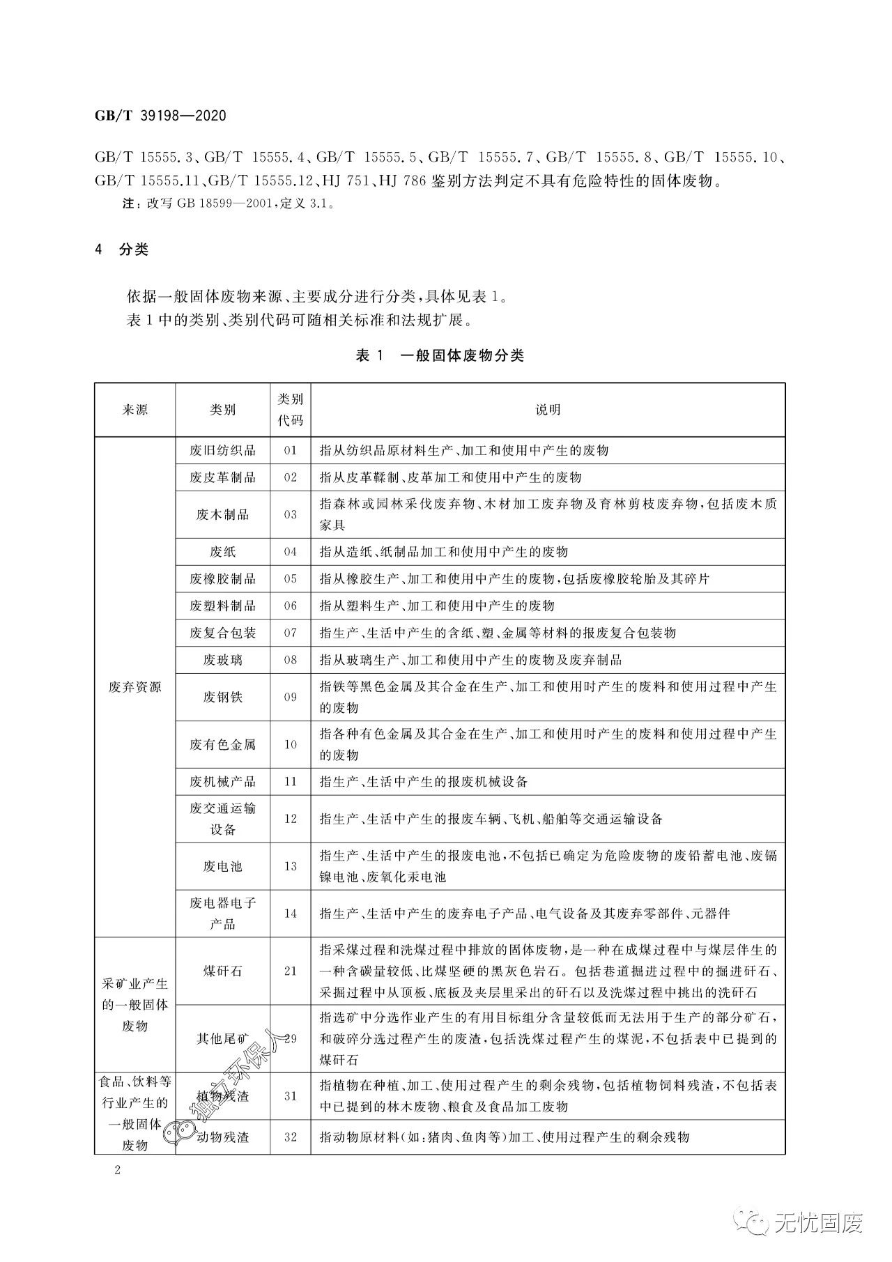
其中污染种类涵盖废弃资源;采矿业产生的一般固废;食品、饮料等行业产生的一般固体废物;轻工、化工、医药、建材等行业产生的一般固体废物;钢铁、有色冶金等行业产生的一般固体废物;非特定行业生产过程中产生的一般固体废物等6大来源40个分类;覆盖工业生产中绝大部分污染物。
一般固体废物指:未被列入《国家危险废物名录》或者根据国家规定的GB5085鉴别标准和GB5086及GB/T15555鉴别方法判定不具有危险特性的工业固体废物。例如:粉煤灰、煤矸石和炉渣等。
一般工业固体废物分为Ⅰ类和Ⅱ类
第Ⅰ类一般工业固体废物
按照GB5086规定方法进行浸出试验而获得的浸出液中,任何一种污染物的浓度均未超过GB8978最高允许排放浓度,且pH值在6~9范围之内的一般工业固体废物。
第Ⅱ类一般工业固体废物
按照GB5086规定方法进行浸出试验而获得的浸出液中,有一种或一种以上的污染物浓度超过GB8978最高允放排放浓度,或者是pH值在6~9范围之外的一般工业固体废物。
具体分类详情见下文。












来源:环评爱好者网
电话:199 6528 3676
邮箱:68287632@qq.com
地址: 安徽省合肥市高新区创新大道2800号合肥软件园二期J2栋C座