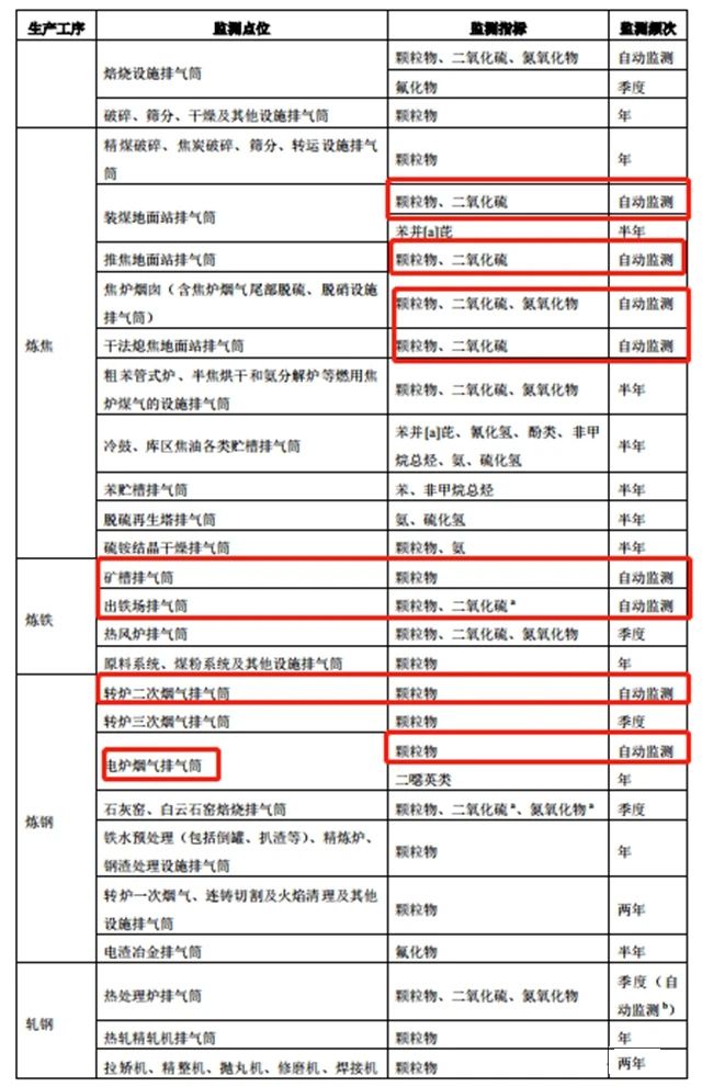
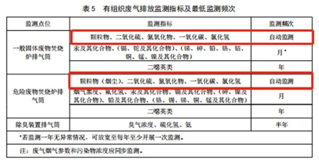
导读 《大气污染防治法》进一步明确要求,重点排污单位应当安装、使用大气污染物排放自动监测设备,与环境保护主管部门的监控设备联网,保证监测设备正常运行并依法公开排放信息。重点排污单位大气污染源往往很多,哪些排口需要安装自动监测设备呢? 《环境保护法》第四十二条明确,重点排污单位应当按照国家有关规定和监测规范安装使用监测设备,保证监测设备正常运行,保存原始监测记录。《大气污染防治法》进一步明确要求,重点排污单位应当安装、使用大气污染物排放自动监测设备,与环境保护主管部门的监控设备联网,保证监测设备正常运行并依法公开排放信息。 重点排污单位大气污染源往往很多,哪些排口需要安装自动监测设备呢?什么情形下可暂不安装? 一、建设项目环境影响报告书(表)及其批复要求安装自动监测设备的,按其要求执行。 《重点排污单位名录管理规定(试行)》(环办监测〔2017〕86号)中规定,具备下列条件之一的企业事业单位,纳入大气环境重点排污单位名录。 (一)一种或几种废气主要污染物年排放量大于设区的市级环境保护主管部门设定的筛选排放量限值。废气主要污染物指标是指二氧化硫、氮氧化物、烟粉尘和挥发性有机物。筛选排放量限值根据环境质量状况确定,排污总量占比不得低于行政区域工业排放总量的65%。 六、排污单位自行监测指南要求: 1.《排污单位自行监测技术指南 火力发电及锅炉》(HJ 820-2017)要求 2.《排污单位自行监测技术指南 石油炼制工业》(HJ 880-2017)要求 3.《排污单位自行监测技术指南 化肥工业—氮肥》(HJ 948.1—2018)要求 4.《排污单位自行监测技术指南 钢铁工业及炼焦化学工业》(HJ 878-2017)要求 5.《排污单位自行监测技术指南 磷肥、钾肥、复混肥料、有机肥料和微生物肥料》(HJ 1088—2020)要求 6.《排污单位自行监测技术指南 农药制造工业》(HJ 987—2018)要求
二、《中共中央办公厅 国务院办公厅印发<关于深化环境监测改革提高环境监测数据质量的意见>的通知》(厅字〔2017〕35号)要求明确污染源自动监测要求。
建立重点排污单位自行监测与环境质量监测原始数据全面直传上报制度。重点排污单位应当依法安装使用污染源自动监测设备,定期检定或校准,保证正常运行,并公开自动监测结果。自动监测数据要逐步实现全国联网。逐步在污染治理设施、监测站房、排放口等位置安装视频监控设施,并与地方环境保护部门联网。取消环境保护部门负责的有效性审核。重点排污单位自行开展污染源自动监测的手工比对,及时处理异常情况,确保监测数据完整有效。自动监测数据可作为环境行政处罚等监管执法的依据。
(二)有事实排污且属于废气污染重点监管行业的所有大中型企业。废气污染重点监管行业包括:火力发电、热力生产和热电联产,有水泥熟料生产的水泥制造业,有烧结、球团、炼铁工艺的钢铁冶炼业,有色金属冶炼,石油炼制加工,炼焦,陶瓷,平板玻璃制造,化工,制药,煤化工,表面涂装,包装印刷业等。各地可根据本地实际情况增加相关废气污染重点监管行业。
(三)实行排污许可重点管理的已发放排污许可证的排放废气污染物的单位。
(四)排放有毒有害大气污染物(具体参见环境保护部发布的有毒有害大气污染物名录)的企业事业单位;固体废物集中焚烧设施的运营单位。
(五)设区的市级以上地方人民政府大气污染防治目标责任书中承担污染治理任务的企业事业单位。
(六)环保警示企业、环保不良企业、三年内发生较大及以上突发大气环境污染事件或因大气环境污染问题造成重大社会影响或被各级环境保护主管部门通报处理尚未完成整改的企业事业单位。
三、根据《关于加快重点行业重点地区的重点排污单位自动监控工作的通知》(环办环监〔2017〕61号)要求,以下行业及排口须安装自动监测设备。自动监测设备,应2017年11月30日前与环保部门联网;自动监测设备已经安装并联网、但不符合本通知安装技术要求和有关标准规范的,应于2017年11月30日前完成改造;在建的重点排污单位,应在试生产时安装 自动监测设备并与环保部门联网。
四、《中共中央 国务院关于全面加强生态环境保护坚决打好污染防治攻坚战的意见》(2018年6月16日)要求,2018年年底前,重点排污单位全部安装自动在线监控设备并同生态环境主管部门联网,依法公开排污信息。
五、根据《国务院关于印发打赢蓝天保卫战三年行动计划的通知》(国发〔2018〕22号)要求,强化重点污染源自动监控体系建设。排气口高度超过45米的高架源,以及石化、化工、包装印刷、工业涂装等VOCs排放重点源,纳入重点排污单位名录,督促企业安装烟气排放自动监控设施,2019年底前,重点区域基本完成;2020年底前,全国基本完成。








7.《排污单位自行监测技术指南 平板玻璃工业》(HJ 988-2018)要求

8.《排污单位自行监测技术指南 石油炼制工业》(HJ 880-2017)要求


9.《排污单位自行监测技术指南 水处理》(HJ 1083—2020)要求

10.《排污单位自行监测技术指南 水泥工业》(HJ848-2017)要求


11.《排污单位自行监测技术指南 造纸工业》(HJ 821-2017)要求

12.《排污单位自行监测技术指南 有色金属工业》(HJ 989-2018)要求


来源:环境影响评价信息公示平台
电话:199 6528 3676
邮箱:68287632@qq.com
地址: 安徽省合肥市高新区创新大道2800号合肥软件园二期J2栋C座