一、吸附装置运行维护要求
a.吸附剂应符合国家有关标准,并有由国家相应检验机构出具的质量检验合格证书,各类吸附剂具体要求如下:
①吸附与再生要求
(a)煤质颗粒活性炭
采用煤质颗粒活性炭时,其碘值不宜低于800mg/g,气体流速宜低于0.60m/s;当采用移动床和流化床吸附装置,吸附层的气体流速应根据吸附剂的用量、粒度和体密度等确定。
当对煤质颗粒活性炭再生时,相关性能应满足《煤质颗粒活性炭——净化水用煤质颗料活性炭》(GB/T7701.2—2008)的要求,其中,降压解吸再生的水蒸气的温度应低于140℃;热气流吹扫再生的热气流温度应低于120℃。
(b)蜂窝活性炭
采用蜂窝活性炭时,其碘值不宜低于650mg/g,气体流速宜低于1.20m/s。
当使用水蒸气再生时,水蒸气的温度宜低于140℃;当使用热空气再生时,热气流温度应低于120℃。
(c)活性炭纤维毡
采用纤维状吸附剂(活性炭纤维毡)时,其比表面积不低于1100m2/g(BET法),气体流速宜低于0.15m/s。
当使用水蒸气再生时,水蒸气的温度宜低于140℃;当使用热空气再生时,热气流温度应低于120℃。
(d)蜂窝分子筛
采用蜂窝分子筛时,气体流速宜低于1.20m/s。
当使用水蒸气再生时,水蒸气的温度宜低于140℃;当使用热空气再生时,热气流温度应低于200℃。
②吸附剂使用量应根据废气处理量、污染物浓度和吸附剂的动态吸附量确定;活性炭更换周期(T,单位:d)计算方法如下:

式中:M——活性炭质量,kg;
S——平衡保持量,%(在20℃,101.3KPa时乙醛的平衡保持量S为7%,乙基醋酸的平衡保持量S为19%,己烷的平衡保持量S为16%,甲苯的平衡保持量S为29%,苯的平衡保持量S为23%,非甲烷总烃保持量S平均为15%);
Q——风量,m3/h;
C——进口VOCs浓度,mg/m3;
t——吸附设备每日运行时间,h/d。
③吸附装置净化效率不低于90%。
④对于一次性吸附工艺,当排气浓度不能满足设计或排放要求时应更换吸附剂;对于可再生工艺,应定期对吸附剂动态吸附量进行检测,当动态吸附量降低至设计值的80%时宜更换吸附剂。
⑤含有酮类等易燃气体时,不得采用热空气再生。脱附后气流中有机物的浓度应严格控制在其爆炸极限下限的25%以下。高温再生后的吸附剂应降温后使用。
⑥吸附剂的吸附和脱附再生工艺应不产生二次污染。
b.运行维护及台账记录要求
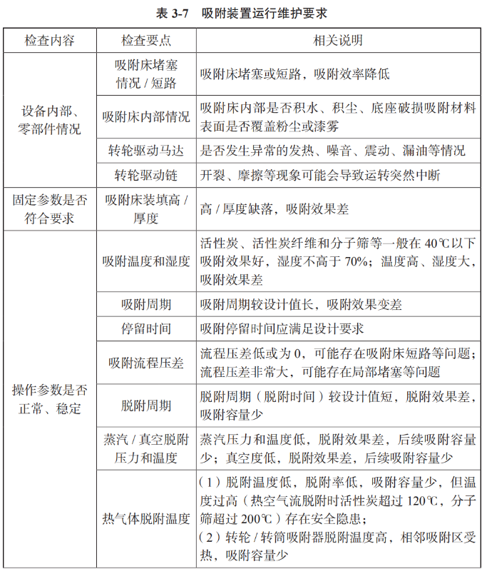
①吸附装置运行维护要求见表。


②台账记录要求
(a)企业应建立治理工程运行状况、设施维护等的记录制度,主要记录内容包括:
治理装置的启动、停止时间;
吸附剂、过滤材料等的质量分析数据、采购量、使用量及更换时间;
治理装置运行工艺控制参数,包括治理设备进、出口浓度和吸附装置内温度、吸附剂更换时间与更换量、吸附周期和脱附周期、溶剂回收量等;
主要设备维修情况;运行事故及维修情况;
定期检验、评价及评估情况;
吸附回收工艺中污水排放、副产物处置情况。
③做好活性炭更换、维护、保养记录,建立管理台账,相关记录至少保存三年,现场保留不少于一个月的台账记录。
④涉及DCS系统的,还应记录DCS曲线图。DCS曲线图应按不同污染物分别记录,至少包括污染物进出口浓度等。
二、燃烧装置运行维护要求
a.关键参数
①直燃式废气燃烧装置(TO)
废气燃烧温度应控制在680~820℃;
当废气中有害物质浓度≤3000mg/m3时,应依靠辅助燃料提供热量(天然气、液化石油气、电、生物质燃料等),使废气中可燃物质达到起燃温度而分解;
有机溶剂蒸汽混合气体浓度接近爆炸极限值时,需先采取稀释措施,补充氧气后再进入焚化炉。
②催化燃烧装置(CO)
(a)预处理
进入催化燃烧装置前废气中的颗粒物含量高于10mg/m3时,应采用过滤等方式进行预处理;
过滤装置两端应装设压差计,当过滤器的阻力超过规定值时应及时清理或更换过滤材料;
当废气中有机物浓度较高时,应采用稀释等方式调节至满足要求。
(b)催化燃烧
催化燃烧在实际使用过程中,应根据VOCs种类不同,选择不同的催化剂和控制相应的反应温度。在实际使用中温度应控制在300℃~350℃;
VOCs氧化催化剂应有质量检验部门出具的合格证明,并符合《工业有机废气催化净化装置》(HJ/T389—2007)中关于催化剂性能的规定;催化剂的工作温度应低于700℃,并能承受900℃短时间高温冲击;
催化燃烧装置的设计空速宜为10000h-1~40000h-1;
治理后产生的高温烟气宜进行热能回收。
(c)二次污染控制
当催化燃烧后产生二次污染物时应采取吸收等方法进行处理后达标排放。
③蓄热热力燃烧装置(RTO)
(a)预处理
当废气中含有酸、碱类气体时,宜采用中和吸收等工艺进行预处理;
当废气中的颗粒物含量高于10mg/m3时,应采用过滤、洗涤、静电捕集等方式进行预处理;
过滤装置两端应装设压差计,当过滤器的阻力超过规定值时应及时清理或更换过滤材料。
(b)燃烧室
废气在燃烧室的停留时间一般不宜低于0.75s;燃烧室燃烧温度一般应高于760℃。
(c)蓄热室
截面风速不应大于2m/s;
当废气含有有机硅时,应对蓄热体采取保护措施,避免或减缓蓄热体堵塞和性能下降。
(d)燃烧器
辅助燃料应优先选用天然气、液化石油气等燃料;
燃烧器应具备温度自动调节的功能,应符合《工业燃油燃气燃烧器通用技术条件》(GB/T19839—2005)的规定;
优先选用低氮燃烧器。
(e)工艺系统整体要求
固定式蓄热燃烧装置换向阀换向时间宜为60~180s,旋转式蓄热燃烧装置气体分配器换向时间宜为30~120s;
蓄热燃烧装置进出口气体温差不宜大于60℃;
蓄热燃烧装置应进行整体内保温,外表面温度不应高于60℃,部分热点除外;
环境温度较低或废气湿度较大时宜采取保温、伴热等防凝结措施;
蓄热燃烧装置应具有反烧和吹扫功能。
(f)后处理
当处理含氮有机物造成烟气氮氧化物排放超标时,应进行脱硝处理;
当处理含硫有机物产生二氧化硫时,应采用吸收等工艺进行后处理。
④蓄热催化燃烧装置(RCO)
(a)预处理
进入催化燃烧装置前废气中的颗粒物含量高于10mg/m3时,应采用过滤等方式进行预处理;
过滤装置两端应装设压差计,当过滤器的阻力超过规定值时应及时清理或更换过滤材料;
当废气中有机物浓度较高时,应采用稀释等方式调节至满足要求。
(b)催化燃烧
RCO的运行温度宜为300℃~500℃,应根据废气成分及催化剂种类而设定;
VOCs氧化催化剂应有质量检验部门出具的合格证明,并符合《工业有机废气催化净化装置》(HI/T389—2007)中关于催化剂性能的规定;催化剂的工作温度应低于700℃,并能承受900℃短时间高温冲击;
蓄热催化燃烧装置换向阀的泄漏率应低于0.2%;
RCO装置的设计空速宜为10000h-1~40000h-1;
治理后产生的高温烟气宜进行热能回收。
(c)二次污染控制
当催化燃烧后产生二次污染物时应采取吸收等方法进行处理后达标排放。
b.运行维护及台账记录要求
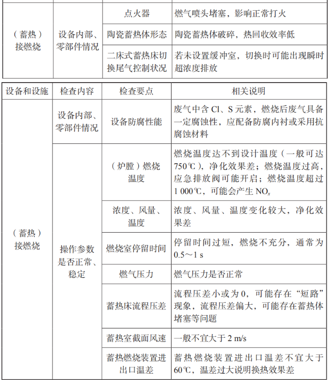
①燃烧装置运行维护要求见表3-8。


②台账记录要求
(a)企业应建立治理工程运行状况、设施维护等的记录制度,主要记录内容包括:
治理装置的启动、停止时间;
过滤材料、氧化催化剂、蓄热体等的质量分析数据、采购量、使用量及更换时间;
治理装置运行工艺控制参数,至少包括治理设备进、出口浓度和相关温度、蓄热室截面风速、排放管道风速、蓄热燃烧装置进出口温差等;
主要设备维修情况;
运行事故及维修情况;
定期检验、评价及评估情况;
废水排放、副产物处置情况。
(b)涉及DCS系统的,还应记录DCS曲线图。DCS曲线图应按不同污染物分别记录,至少包括烟气量、污染物进出口浓度等。
蓄热式焚烧炉(RTO炉)安全要点!
一、RT0炉安全设施应与主体工程同时设计、同时施工、同时投入使用。在用RTO炉应补充进行安全风险评估论证:对于废气成分复杂的,应进行HAZOP分析并采取相应的安全措施。
二、RTO炉可通过设置缓冲罐、调整风量等预处理设施,严格控制RTO炉入口有机物浓度和流速,保证相对平稳、安全运行。
三、RTO炉应采取有效措施,防止管道及RTO炉下室体中的冷凝和沉积产生。
四、RTO炉应通过强制通风措施,满足最低通风量要求,避免可燃物积聚、回火等。
五、RTO炉应设置PLC或DCS控制系统(视情况可设置安全仪表系统),对风机、阀门、燃烧器、炉膛和废气管道等设备设施的关键参数进行实时监控和联锁。关键设备安全仪表系统应不低于SIL2标准设计。
六、RTO炉现场电气仪表设备应严格按照防爆等级设计,管道或炉膛内应设置泄爆片;RTO炉应设置短路保护和接地保护功能,废气管线选材要注意防静电。
七、RTO炉应设置断电断气后进气阀、排气阀紧急关闭,防止烟囱效应引起蓄热层下部温度上升。
八、RTO炉应设置UPS备用电源和压缩空气储气罐。对于浓度较高且含有低燃点物质的应急排空管道,严禁与高温排空管道共用烟囱排放。
三、冷凝装置运行维护要求
a.关键参数
①预冷器运行温度在混合气各组分的凝固点以上,进入装置的混合气温度降到4℃时,可将大部分水除去,机械制冷可使大部分VOCs冷凝为液体而回收;若需要更低的冷温度,可以再连接液氮制冷,从而提高VOCs回收率。
②运行过程中,应密切注意冷凝温度。降低冷凝温度,可以提高压缩机制冷量,降低功率消耗,提高制冷系数。但冷凝温度过低会影响到制冷剂的循环量,使制冷量下降。
③R402a与R402b作为短期制冷剂能够发挥很好的效果,而R404a与R407a可以作为长期使用制冷剂。
④一般对于油气回收集成工艺来说,冷凝段温度可控制在-40~-50℃(为了使回收装置的排放浓度控制在很低水平)或-20~-30℃(为了使回收装置的投资成本及能耗控制在低水平)。
b.其他要求
控制和调整压缩机吸气压力、排气压力、膨胀阀前的制冷剂温度等在合理范围内。
c.运行维护及台账记录要求
①冷凝装置运行维护要求见表3-9。

②台账记录要求
设备运行情况、设施维修等应及时记录,主要内容包括:
设备的启动、停止时间;
治理装置运行工艺控制参数,如能耗(电、水、燃料等)、进出口浓度、处理效率、各设备装置温度(如:反应室进出口气流温度等)、风量、蒸发压力、蒸发温度、冷凝压力、冷凝温度、溶剂回收量、排气筒排气状况等;
主要设备维修情况;
运行事故及处理、维修、整改情况;定期检验、评价及评估情况;
二次污染物处理处置情况。
a.关键参数
选择低挥发性或者不挥发、具有高吸收能力(较大吸收量与较快吸收速度)、低毒性、低生物降解性或者不可生物降解和成本低、设备腐蚀性小的吸收剂,使得净化装置对有机污染物的净化效率不小于95%。
填料塔空塔气速控制在0.5~1.2m/s,筛板塔为1~3.5m/s,湍球塔为1.5~6m/s,鼓泡塔为0.2~3.5m/s,喷淋塔为0.5~2m/s。
控制废气在设备中的停留时间不低于0.5s。
一般酸性废气加NaOH,溶液浓度保持在2%~6%,pH控制在7~9;碱性废气加硫酸,pH控制在10~11。
净化装置本体主体的表面温度不高于60℃。
定期添加适量药剂和吸收液,控制其吸收液浓度(pH),注意系统的防垢和堵塞、温度、压力、密封、泄漏等。
b.运行维护及台账记录要求
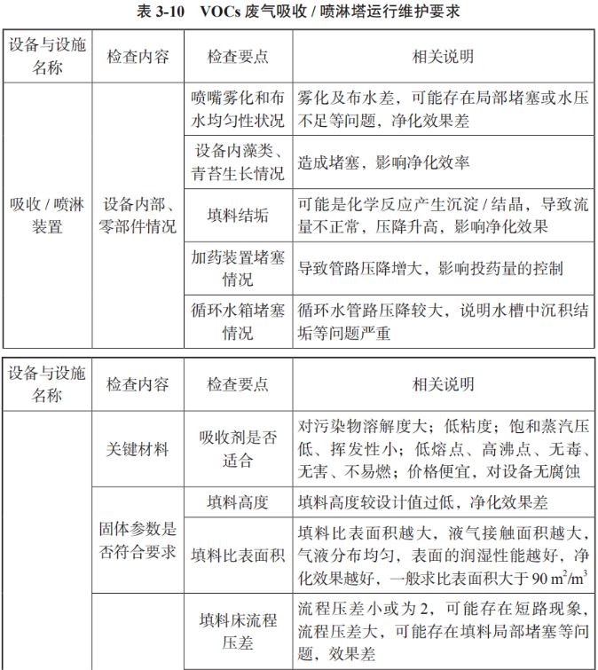
①吸收/喷淋塔运行维护要求见表3-10。


②台账记录要求
设备运行情况、设施维修等应及时记录,主要内容包括:
设备的启动、停止时间;
吸收液、药剂等消耗品种类、采购量、使用量、添加量、更换量及更换周期;
治理装置运行工艺控制参数,如治理装置进出口气体浓度、装置内浓度、风量、温度、压力、pH、ORP值、液气比等;
主要设备维修情况;
运行事故及处理、维修、整改情况;定期检验、评价及评估情况;
二次污染物处理处置情况。
五、静电除油装置运行维护要求
a.关键参数
定型机烟气温度控制在100℃以下较为安全,160℃以上易着火,烟气进入静电除烟机之前应降温到85℃以下,有效降低烟气在设备里着火的可能性;
在净化设备的两端(进风口和出风口处),分别安装防火阀和灭火装置,当其中一边管道烟气的温度超过着火温度的时候,两个防火阀会同时关闭,以切断设备里空气的来源,并打开灭火装置;
在烟雾净化-回收设备每一个排油口加装“U”型保压装置,确保设备内部废油有效排出;
根据黏结程度,至少每半年清洗极板1次,建议在进风口处安装1套粗滤装置,大大减轻电场的负荷,增强净化效果。
b.运行维护及台账记录要求
①清电除油运行维护要求见表3-11。

②台账记录要求
企业应建立治理工程运行状况、设施维护等的记录制度,主要记录内容包括:
静电除油装置的启动、停止时间;
治理装置运行工艺控制参数,至少包括治理设备进、出口浓度,烟气量,处理风量,烟气含油率,设备本体漏风率等;
主要设备维修情况;运行事故及维修情况;
定期检验、评价及评估情况。
③涉及DCS系统的,还应记录DCS曲线图。DCS曲线图应按不同污染物分别记录,至少包括污染物进出口浓度、烟气量等。
六、生物装置运行维护要求
a.关键参数
生物滤池的高度一般在0.5~1.5m,滤池太高会增加气流的流动阻力,太低会增加沟流现象,影响处理效果;
为防止气体中颗粒物造成过滤器堵塞,废气进入生物过滤器之前必须除尘;废气应被水蒸气饱和(相对湿度>95%),以免生物过滤材料干燥、开裂;
生物法净化有机废气时,VOCs浓度一般情况下应小于1000mg/m3,不应高于3000~5000mg/m3,大风量下小于200mg/m3。且不应含有对微生物毒性较大的物质,如SO2;
生物法净化低浓度有机废气时,废气温度应控制在5~65℃范围内。废气与滤层的接触时间大约需要30~100s;
填料层中的温度应该保持在微生物所能适应生长的最佳温度。一般嗜温型微生物的最适生长温度在25~43℃;
微生物比较适宜的生长湿度为40%~60%。为增加废气湿度,既可在生物滤池上方安装喷水器,也可在进气中喷水;
大多数细菌、藻类和原生动物对pH的适应范围为4~10,最佳pH为6.5~7.5。
不同废气成分的生物降解能力如表3-12所示。

b.运行维护及台账记录要求
①生物装置运行维护要求见表 3-13。

②台账记录要求
设备运行情况、设施维修等应及时记录,主要内容包括:设备的启动、停止时间;
填料等相关耗材种类、采购量、使用量、填装量、更换量及更换周期;
治理装置运行工艺控制参数,如能耗电、水量、治理装置进出口气体浓度、装置内浓度、温度、湿度、风量、压差、pH、营养物质投加量、排气筒排气状况等;
主要设备维修情况;
运行事故及处理、维修、整改情况;定期检验、评价及评估情况;
废弃填料、二次污染物处理处置情况。
来源:VOCs前沿
电话:199 6528 3676
邮箱:68287632@qq.com
地址: 安徽省合肥市高新区创新大道2800号合肥软件园二期J2栋C座