企业突发环境事件风险评估与建设项目环境风险评价区别与联系
1、适用依据不同
突发环境事件:
《企业突发环境事件风险评估指南(试行)》(环办2014年34号文)
《企业突发环境事件风险分级方法》(HJ941-2018)
环境影响风险评价:《建设项目环境风险评价技术导则》(HJ169-2018)
2、适用范围不同
突发环境事件:本指南适用于对可能发生突发环境事件的(已建成投产或处于试生产阶段的)企业进行环境风险评估。评估对象为生产、使用、 存储或释放涉及(包括生产原料、燃料、产品、中间产品、副产品、 催化剂、辅助生产物料、“三废”污染物等)附录B突发环境事件风 险物质及临界量清单中的化学物质(以下简称环境风险物质)以及其他可能引发突发环境事件的化学物质的企业
环境影响风险评价:本标准适用于涉及有毒有害和易燃易爆危险物质生产、使用、储存(包括使用管线输运) 的建设项目可能发生的突发性事故(不包括人为破坏及自然灾害引发的事故)的环境风险评价。
3、不能适用情形:
突发环境事件:
1)涉及核设施与加 工放射性物质的单位;
2)从事危险废物收集、贮存、利用、处置经营活动的单位;
3)从事危险化学品运输的车辆或单位;
4)尾矿库;
5)石油天然气开采设施;
6)军事设施;
7)石油天然气长输管道、 城镇燃气管道;
8)加油站、加气站;
9)港口、码头。
环境影响风险评价:本标准不适用于生态风险评价及核与辐射类建设项目的环境风险评价。
4、环境风险物质不同
突发环境事件:《企业突发环境事件风险分级方法》(HJ941-2018)附录A的392种
环境影响风险评价:《建设项目环境风险评价技术导则》(HJ169-2018)附录B385种
5、编制大纲不同
突发环境事件:
按照《企业突发环境事件风险评估指南(试行)》(环办2014年34号文)附录D编制。
环境影响风险评价:按照《建设项目环境风险评价技术导则》(HJ169-2018)编制。
风险调查环境风险潜势初判风险识别风险事故情形分析风险预测与评价环境风险管理评价结论与建议
6、确定风险等级要素不同
突发环境事件:根据QME值确定
环境影响风险评价:建设项目环境风险潜势判断,根据QPE确定。
突发环境事件:
《企业突发环境事件风险评估指南(试行)》(环办2014年34号文),以下内容与建设项目环境风险评估直接相关。
6.2 可能发生的突发环境事件及其后果情景分析
6.2.1 收集国内外同类企业突发环境事件资料
列表说明下列内容:
年份日期,地点,装置规模,引发原因,物料泄漏量,影响范围,采取的应急措施,事件损失,事件对环境及人造成的影响等。
6.2.2提出所有可能发生突发环境事件情景
结合6.2.1的事件情景,列表说明并至少从以下几个方面分析可能引发或次生突发环境事件的最坏情景。
A 火灾、爆炸、泄漏等生产安全事故及可能引起的次生、衍生厂外环境污染及人员伤亡事故(例如,因生产安全事故导致有毒有害气体扩散出厂界,消防水、物料泄漏物及反应生成物,从雨水排口、清净下水排口、污水排口、厂门或围墙排出厂界,污染环境等);
B 环境风险防控设施失灵或非正常操作(如雨水阀门不能正常关闭,化工行业火炬意外灭火); 非正常工况(如开、停车等);
D 污染治理设施非正常运行;
E 违法排污;
F 停电、断水、停气等;
G 通讯或运输系统故障;
H 各种自然灾害、极端天气或不利气象条件;
I 其他可能的情景。
6.2.3每种情景源强分析
针对上述6.2.2提出的每种情景进行源强分析,包括释放环境风险物质的种类、物理化学性质、最小和最大释放量、扩散范围、浓度分布、持续时间、危害程度。有关源强计算方法可参考《建设项目环境风险评价技术导则》(HJ/T169-2018)。
6.2.4每种情景环境风险物质释放途径、涉及环境风险防控与应急措施、应急资源情况分析
对可能造成地表水、地下水和土壤污染的,分析环境风险物质从释放源头(环境风险单元),经厂界内到厂界外,最终影响到环境风险受体的可能性、释放条件、排放途径,涉及环境风险与应急措施的关键环节,需要应急物资、应急装备和应急救援队伍情况。
对于可能造成大气污染的,依据风向、风速等分析环境风险物质少量泄漏和大量泄漏情况下,白天和夜间可能影响的范围,包括事故发生点周边的紧急隔离距离、事故发生地下风向人员防护距离。
6.2.5每种情景可能产生的直接、次生和衍生后果分析
根据6.2.3和6.2.4的分析,从地表水、地下水、土壤、大气、人口、财产乃至社会等方面考虑并给出突发环境事件对环境风险受体的影响程度和范围,包括如需要疏散的人口数量,是否影响到饮用水水源地取水,是否造成跨界影响,是否影响生态敏感区生态功能,预估可能发生的突发环境事件级别等。
环境影响风险评价:
《建设项目环境风险评价技术导则》(HJ169-2018)
10.3 突发环境事件应急预案编制要求
10.3.1按照国家、地方和相关部门要求,提出企业突发环境事件应急预案编制或完善的原则要求,包括预案适用范围、环境事件分类与分级、组织机构与职责、监控和预警、应急响应、应急保障、善后处置、预案管理与演练等内容。
10.3.2明确企业、园区/区域、地方政府环境风险应急体系。企业突发环境事件应急预案应体现分级响应、区域联动的原则,与地方政府突发环境事件应急预案相衔接,明确分级响应程序。

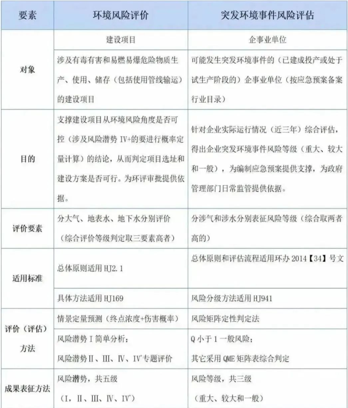
环境风险评价和突发环境事件风险评估的区别与联系比较表



来源:环评互联网
电话:199 6528 3676
邮箱:68287632@qq.com
地址: 安徽省合肥市高新区创新大道2800号合肥软件园二期J2栋C座