关于生态环境部印发的《重点行业挥发性有机物综合治理方案》(环大气[2019]53号)要求,重点区域应组织本地VOCs排放量较大的企业开展“一厂一策”方案编制工作,2020年6月底前基本完成。
编制挥发性有机物“一厂一策”,首先要收集企业资料,其次进行现状排查并计算排放量,然后提出改造方案,最后总结VOCS达标排放及减排效果。
具体步骤如下:
(1)企业现状
企业概况
生产现状
生产工艺流程
原辅材料使用情况
生产设备情况
有机液体储存情况
设备动静密封点情况
含挥发性有机物料的废水集输、储存、处理处置情况
有组织废气排放情况
(2)现状排查及排放量计算
设备动静密封点泄漏
有机液体储存与调和挥发损失
废水集输、储存、处理处置
工艺有组织排放
燃烧烟气排放
工艺无组织排放
采样过程排放
非正常工况(含开停工及维修)排放
事故排放
其他排查
提标改造前VOCS排查分析
(3)改造方案
方案选择确立
收集及转输方案
废气处理(处置)方案
环境管理
劳动安全、卫生、火灾及消防
工程规模、预算及建设进度计划
(4)改造后的VOCS达标排放及减排效果
提标改造后的VOCS减排量估算
提标改造后的VOCS达标排放分析
绩效评估
一份完整规范的“一厂一策”方案应包含哪些内容?方案中的常见问题以及修改建议又是什么?
VOCs重点企业“一厂一策”编制大纲
一、企业概况
应包括企业简介(即企业名称、企业地址、所属行业、投产时间、主要产品、生产规模、联系人信息等),厂区布置(即主要生产设施和辅助设施的布置,如生产车间、生产线、污水站、冷却水系统等,以及危险品、原料和成品储存和运输等,并附厂区地理位置图和厂区平面布置图)。
二、生产工艺
(一)生产工艺流程。主要介绍企业的生产工艺流程和VOCs排放的主要环节,附企业生产工艺流程图和VOCs排放节点。
(二)产品产量。说明企业的主要产品类型、生产能力及最近一年的产量。若不同的生产车间、生产线生产的产品或中间产品不同,应分别提供各生产车间、生产线的产品产量情况。涂装行业应重点说明涂装、流平、烘干工序产能及情况。
(三)原辅材料用量。应根据生产工艺流程,分生产工段详细描述主要原辅料类型及上一年的用量,并附原辅材料用量表。
涉及有机溶剂使用的企业应说明各工段有机溶剂(包括油漆、涂料)的种类、VOCs含量和用量。
有储罐的企业应说明储罐个数、储罐类型(包括卧式、拱顶、内浮顶、外浮顶)、存储的液体类型及其年存储量,说明储罐的维护保养情况,可附图片说明。
化工企业应说明管道、阀门、泵、压缩机、泄压阀、连接口、开口管、采样连接口等装置密封点个数,描述密封点的维护保养情况(如有无破损等),是否开展检漏维修(LDAR)等相关工作。有化工装置的企业应说明化工装置的开停工情况、排空方式、是否配备回收净化装置等有关情况。排空过程有监测的企业应提供监测浓度。
化工企业有污水治理设施的应提供污水治理的方法、是否加盖、敞开面积以及是否有废气治理等信息。
三、VOCs产排污环节及控制现状
(一)VOCs产生源分析。石化、化工类企业应分析有机液体储罐与调和挥发损失、有机液体装卸挥发损失、设备动静密封点泄漏、废水处理过程逸散、燃烧烟气、火炬排放、循环冷却系统释放、非正常工况排放、事故排放、采样过程、工艺无组织排放、工艺有组织排放等环节排放情况。溶剂使用类企业应说明溶剂存储、使用等过程VOCs排放各环节情况。
同时应说明企业生产线的管理水平、生产装置和生产车间的密闭状态以及生产线排口的废气收集情况,并附生产车间现场照片。
(二)VOCs控制现状。说明企业各车间排放口数量、高度以及排放的主要污染物种类等情况,企业各排放口的收集情况、废气来源;说明各车间排放口的治理设施情况,包括治理技术、设备型号、生产厂家、使用年限、治理的污染物种类、治理设施的维护保养情况。
对有组织排放口(若有治理设置,则对治理前、后)的废气排放情况进行检测或在线监测,评估污染物排放及其达标情况。检测/监测物种应包括非甲烷总烃、苯、甲苯、二甲苯、三甲苯等主要VOCs物种,同时对废气治理设施的运行状态进行同步监测(处理效率),检测或在线监测报告作为附件。
注:活性炭吸附装置应提供活性炭更换频次和处置方式等,燃烧法VOCs治理装置应提供燃料、燃烧温度等燃烧条件,需定期更换吸附剂、催化剂或吸收液的,需要提供详细的购买及更换台账、提供采购发票复印件。
四、VOCs排放量核算
以上一年生产经营活动规模数据,按照规定的估算方法,核算VOCs排放量。对涉及VOC排放的物料,编制物料平衡图(表) ,一般溶剂使用类企业都应做物料平衡。
五、已(拟)实施的VOCs综合治理方案
(一)源头控制方案
1、低挥发性原料调整
表面涂装行业鼓励使用水性涂料、高固份涂料、粉末涂料、紫外光固化涂料等,限制使用溶剂型涂料;
涂料、油墨和粘胶剂生产行业鼓励扩大低溶剂含量、低毒、低挥发性涂料的生产规模;
包装印刷行业醇性(无苯、无酮)油墨和水性油墨替代溶剂型油墨,印制铁罐使用含固体份高的UV涂料。
2、工艺调整
鼓励企业中VOCs排放量贡献大的生产环节向相对清洁的产业转移,逐步淘汰VOCs排放量大的生产环节;
表面涂装行业推广采用静电喷涂、高流量低压喷枪等涂装效率较高的涂装工艺;
涂料、油墨和粘胶剂生产行业加大生产装置和生产过程的密闭率,研磨、调漆等生产装置边缘的密闭率要求≥90%,鼓励采用密闭化一体化的生产技术;
包装印刷行业推广采用无溶剂复合工艺替代干式复合工艺。
(二)过程控制方案
应加强存储、装卸、使用过程的密闭性,无组织废气应收尽收,收集率不低于90%。
有机化工行业应加强阀门、法兰、泵和压缩机密封、泄压设备等设备的检修和维护,建立泄漏修复技术(LDAR),并制定泄漏检修计划,定期实施。
(三)末端治理方案
企业各生产车间和工艺环节的VOCs治理情况进行梳理,对无治理设施的车间和环节,制定并落实治理的技术方案;
已有治理设施但不符合国家、省挥发性有机物排放标准、技术规范及治理技术指南等要求的,应制定并落实技改方案;
已有治理设施且符合相关技术规范要求的,应加强排放监管,并按要求建立企业VOCs环境管理信息台账。
(四)日常监管方案
1、建立企业VOCs管理台帐
建立各企业VOCs相关信息管理台账并按年度更新,VOCs治理设施必须按照生产厂家提供方法进行维护,填写主要信息和维护记录。如:活性炭吸附脱附装置应提供活性炭更换频次和处置方式等、燃烧法VOCs治理装置应提供燃料、燃烧温度等燃烧条件。
2、提出企业VOCs排放自查方案
各企业应提出VOCs排放环节和治理设施的自查方案。有机化工行业应加强冷却塔、阀门、法兰、泵和压缩机密封、泄压设备等设备的检修和维护,建立泄漏修复技术(LDAR),并制定泄漏检修计划。
溶剂适用行业应建立VOCs溶剂管理台账和治理设施管理台账并定期更新。其中溶剂管理盖章每月记录使用涂料、稀释剂、固化剂、清洗剂等原辅材料的名称、厂家、型号、购入量和使用量等资料。
常见问题与建议

本文总结了电子行业、制药行业、涂料制造、油墨制造、胶黏剂制造、木材加工、家具制造、交通运输设备制造、皮革制造、制鞋业常见十大VOCs排放行业的VOCs产生来源及特点,针对VOCs一厂一方案编制中的VOCs产污来源及排放量章节,特别是目前上海地区推行的VOCs一厂一方案2.0版本的该章节编制,具有较大参考作用。此外,针对这些行业的VOCs工程治理方案,同样具有针对性的借鉴作用。
电子工业
电子产品类型主要包括电子专用材料、电子元件、印制电路板、半导体器件、显示器件及光电子器件、电子终端产品六大类。这六大类产品虽均属电子产品制造行业,但是由于他们各自的生产工艺不同,原辅材料不同,所排放的特征污染物及其浓度也不尽相同。
电子专用材料
电子专用材料是在半导体集成电路、各种电子元器件(包括有源及无源元器件、激光器件、光通讯器件、发光二极管器件、液晶显示器件等电子基础产品)制造中所采用的特定材料。
① 覆铜板

覆铜板生产工艺属于无水工艺,除冷却水、检验检测部门会产生少量污水外,其他生产流程不会产生污水。生产过程产生的污染物主要在废气方面,较多来自于使用丙酮、甲苯等有机溶剂的挥发。
② 电子铜箔

电子铜箔生产废气中的主要污染物为硫酸雾和少量苯。
③ 石英晶棒(片)

石英晶棒及晶片加工过程中的切割工序中因柴油挥发产生少量VOCs。
④ 电阻浆料

电阻浆料主要由导电相(功能相)、黏结相(玻璃相)和有机载体三部分组成。生产废气中的主要污染物为VOCs 、粉尘。
电子元件
电子元件一般包括: 电容器、电阻器、电位器、电感器、电子变压器、混合集成电路、控制元件、敏感元件、传感器等。
① 有机介质电容器

有机介质电容器纸涂漆、电容器表面涂覆处理时有VOCs废气产生。
② 铝电解电容器

铝电解电容器生产准备阶段要进行抛光处理, 去边缘毛刺时产生少量粉尘;铝箔腐蚀时会产生盐酸气体,切割会产生少量粉尘。
③ 钽电解电容器

钽电解电容器的烧结过程与焊阳、阴极引线时有VOCs废气产生。
④ 云母电容器

云母电容器生产过程中在老练过程中产生VOCs废气。
⑤ 薄膜电阻

薄膜电阻在生产准备阶段要进行抛光处理,去边缘毛刺时产生少量粉尘;表面涂覆有VOCs废气产生。
⑥ 玻璃釉电阻器

玻璃轴电阻器生产过程中,有机载体的制备、丝网印刷、烘干烧结及引出端焊接有VOCs废气产生。
⑦ 金属箔电阻器

金属箔电阻器生产过程中的配胶贴箔工序有少量VOCs废气产生。
⑧ 电感器

电感器在材料准备时会有VOCs产生,包括无水乙醇、丙酮、少量二甲苯等; 焊锡过程有废气与粉尘产生。
⑨ 电子变压器

电子变压器在点胶和烘烤过程中有VOCs废气产生。
印制电路板(PCB)
印制电路板是电子设备中不可缺少的配件。根据印制板中导线图形层数不同有单面(仅一层线路)、双面(有二层线路)和多层(有三层以上线路)之区分,刚性和挠性板都有不同层数。

半导体器件
① 分立器件、集成电路
最常见的双极管之一的NPN 三极管流程主要工艺有:氧化、光刻、N 型外延、基区扩散、发射区扩散、Al 金属化、化学气相沉积(CVD)钝化层等步骤。工艺流程与集成电路生产工艺类似。
集成电路制造可大致分为各独立的“单元”,如晶片制造、氧化、掺杂、显影、刻蚀、薄膜等。各单元中又可再分为不同的"操作步骤",如清洗、光阻涂布、曝光、显影、离子植入、光阻去除、溅镀、化学气相沉积等。


由于半导体工艺对操作室清洁度要求极高,通常使用风机抽取工艺过程中挥发的各类废气,因此半导体行业废气排放具有排气量大、排放浓度小的特点。这些废气排放主要可以分为四类:酸性气体、碱性气体、有机废气和有毒气体。
酸碱废气主要来自于扩散、CVD 、CMP 及刻蚀等工序,这些工序使用酸碱清洗液对晶片进行清洗。目前,在半导体制造工艺中使用最为普遍的清洗溶剂为过氧化氢和硫酸的混合剂。这些工序中产生的废气包括硫酸、氢氟酸、盐酸、硝酸及磷酸等的挥发气,碱性气体为氨气。
有机废气主要来源于光刻、显影、刻蚀及扩散等工序,在这些工序中要用有机溶液(如异丙醇)对晶片表面进行清洗,其挥发产生的废气是有机废气的来源之一: 同时,在光刻、刻蚀等过程中使用的光阻剂(光刻胶)中含有易挥发的有机溶剂,如醋酸丁酯等,在晶片处理过程中也要挥发到大气中,是VOCs废气产生的又一来源。
有毒废气主要来源于晶体外延、干法刻蚀及CVD 等工序中,在这些工序中要使用到多种高纯特殊气体对晶片进行处理,如硅烷( SiH4) 、磷烷(PH3 ) 、四氟化碳( CF4 ) 、硼烷、三氯化硼等,部分特殊气体具有毒害性、窒息性及腐蚀性。
② 封装
封装指从晶片上切割单个芯片到最后包装的一系列步骤。

封装工艺产生的废气较为简单,主要是酸性气体、环氧树脂及粉尘。酸性废气主要产生于电镀等工艺;烘烤废气则产生于晶粒粘贴、封胶后烘烤过程;划片机在晶片切割过程中,产生含微量砂尘的废气。
显示器件及光电子器件
从产生污染的角度而言,显示器件的代表性产品为TFT-LCD (薄膜晶体管液晶显示器件),光电子器件的代表性产品为LED光电子器件。
① TFT-LCD
完整的TFT-LCD 生产工艺流程主要包括阵列工程( Array) 、彩膜工程(CF) 、成盒工程(Cell ) 三大部分。


② LED


电子终端产品
电子终端产品生产过程主要包括印制电路板(俗称板卡)、组装(板级组装)、整机装配和产品调试。

电子终端产品制造行业废气排放潜在的污染物主要是锡和锡化合物、铅和铅化合物及VOCs (苯系物与乙醇、异丙醇、丙酮等) 。
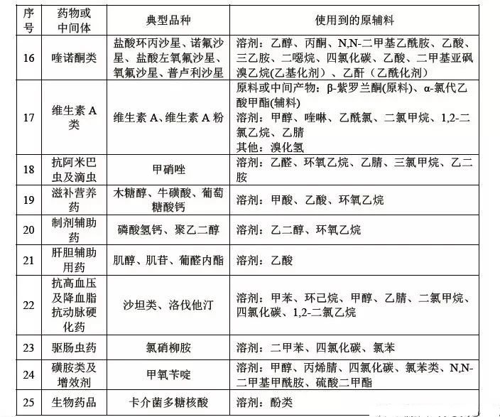
制药工业
制药行业属于精细化工行业,其特点为生产品种多,生产工序长,使用原料种类多、数量大,原材料利用率低,导致制药行业生产过程产生的“三废”量大,废物成分复杂,污染危害严重。制药工艺中往往需要采用有机溶剂对药品进行分离和提取,因此VOCs 是制药工业中最主要的大气污染物之一。
按生产工艺,制药可分为发酵类、提取类、化学合成类、制剂类、生物工程类和中药类。
发酵类
发酵类药品主要包括:抗生素、维生素、氨基酸和其他类。我国抗生素类药物品种齐全,主要优势品种有青霉素、链霉素、四环素、氯霉素、土霉素等产品。
发酵类药物生产过程产生的废气主要包括发酵尾气、含溶媒废气、含尘废气、酸碱废气及废水处理装置产生的恶臭气体。发酵尾气(包括发酵罐消毒灭菌排气)的主要成分为空气和二氧化碳,同时含有少量培养基物质以及发酵后期细菌开始产生抗生素时菌丝的气味。
分离提取精制等生产工序产生的有机溶媒废气(如甲苯、乙醇、甲醛、丙酮等),是主要的有机废气污染源。
化学合成类
其主要品种有合成抗菌药(如喹诺酮类、磺胺类等)、麻醉药、镇静催眠药(如巴比妥类、苯并氮杂卓类、氨基甲酸酯类等)、抗癫痫药等16个种类近千个品种。
化学合成类制药企业主要废气污染源包括:蒸馏、蒸发浓缩工段产生的有机不凝气;合成反应、分离提取过程产生的有机溶剂废气;使用盐酸、氨水调节pH 值产生的酸碱废气;粉碎、干燥排放的粉尘;污水处理厂产生的恶臭气体。
化学合成工序主要大气污染物包括颗粒物、氯化氢和氨等无机物,以及化学合成使用的有机原料和有机溶剂,如苯、甲苯、氯苯、氯仿、丙酮、苯胺、二甲基亚砜、乙醇、甲醇、甲醛等。
提取类
将生物体中起重要生理作用的各种基本物质(如氨基酸、多肽及蛋白质、酶、核酸、糖、脂等)经过提取、分离、纯化等手段制造药物。
提取类生产过程中的大气污染物主要来自清洗、粉碎、干燥和包装时产生的粉尘;在提取工段中常用的溶剂包括水、稀盐、稀碱、稀酸、有机溶剂(如乙醇、丙酮、三氯甲烷、三氯乙酸、乙酸乙酯、草酸、乙酸等),在提取、沉淀、结晶过程中均会涉及到有机溶剂的挥发,在酸解、碱解、等电点沉淀、pH 调解等过程中还会涉及到酸碱废气的挥发。
生物工程类
利用微生物、寄生虫、动物毒素、生物组织等,采用现代生物技术方法(主要是基因工程技术等)生产多肽和蛋白质类药物、疫苗等药品,包括基因工程药物、基因工程疫苗、克隆工程制备药物等。
生物工程类生产工艺废气主要来自溶剂的使用,包括甲苯、乙醇、丙醇、丙酮、甲醛和乙腈等,主要产污点为瓶子洗涤、溶剂提取、多肽合成仪等的排风以及实验室的排气、制剂过程中的药尘等。发酵过程中也会产生少量细胞呼吸气,主要成分是CO2 和N2。
中药类
以药用植物和药用动物为主要原料,根据国家药典,生产中药饮片和中成药各种剂型产品。

其中,核心工艺是有效成分的提取、分离和浓缩。根据溶剂不同分为水提和溶剂提取,其中溶剂提取以乙醇提取为主。
中成药生产废气主要为药材粉碎等工序产生的药物粉尘以及制药过程中使用的部分VOCs 的挥发,如乙醇等。
制剂类
用药物活性成分和辅料通过混合、加工和配制,形成各种剂型药物。制剂药物按剂型可分为固体制剂类、注射剂类和其他制剂类等。固体制剂类和注射剂类生产过程中废气污染源主要为粉尘。
制药工业大气污染物主要来源于化学原料药的生产过程,而其前20大品种化学原料药产量占24大类化学原料药总产量的80%以上。因此,控制前20大品种所涉及到的挥发性物质有重要作用。


制药企业使用频率前20位的有机溶剂

涂料制造
涂料生产中主要原料包括以下部分:成膜物质(基料)、溶剂、颜料、助剂。
(1)成膜物质:又称为基料,是使涂料牢固附着于被涂物体表面上形成连续薄膜的主要物质。常用的成膜物有醇酸/聚酯树脂、酚醛/氨基树脂、环氧树脂、丙烯酸树脂、聚氨酯、乙烯基树脂、纤维素类树脂、天然及合成橡胶等18大类。
(2)溶剂:主要包括有机溶剂和水,其主要作用是使基料溶解或分散成为粘稠的液体,以便涂料施工。一个涂料品种既可以使用单一溶剂,又可以使用混合溶剂。
(3)颜料:分散在漆料中不溶的微细固体颗粒,分为着色颜料和体质颜料,主要用于着色、提供保护、装饰以及降低成本等;包括无机颜料、有机颜料、金属颜料、珠光颜料和发光颜料等,大部分以无机颜料为主。
(4)助剂:助剂在涂料的贮存、施工过程中以及对所形成漆膜的性能有着不可替代的作用。常用的助剂有流平剂、增稠剂、表面活性剂、增塑剂、催干剂、固化剂、防污剂、脱漆剂等。
涂料类型可分为溶剂型、水性与粉末型。
溶剂型涂料
在涂料中使用的主要树脂为醇酸树脂、氨基树脂、丙烯酸树脂、酚醛树脂、环氧树脂、聚氨酯树脂等。
水性涂料
与溶剂型涂料相比,水性涂料主要是用水代替了大量溶剂。由于用水代替了溶剂,因此洗涤过程通常使用水,则增加了水的回用过程,但减少了溶剂使用。

粉末涂料
粉末涂料通常是由聚合物、颜料、助剂等混合粉碎加工而成。粉末涂料的制备方法大致可分为干法和湿法两种方法,干法涂料生产主要是熔融混合法;湿法工艺有蒸发法、喷雾干燥法和沉淀法。蒸发法是先配置溶剂型涂料、然后用薄膜蒸发、真空蒸馏等法除去溶剂得到固体涂料,然后经过粉粹、过筛分级得到粉末涂料,主要是丙烯酸树脂基粉末涂料生产,使用较多的是薄膜蒸发器和行星螺杆挤出机;喷雾干燥法则是先配置溶剂型涂料,经过研磨、调色,然后分别喷雾干燥造粒或者在液体沉淀造粒得到粉末涂料。

油墨制造
油墨主要由色料、连结料、助剂等成分构成。
我国油墨企业以印刷油墨为主,业内通常按照印刷方式将其分为平版油墨、凹版油墨、柔印油墨、凸版油墨等,其中又以平版油墨(胶印油墨)和凹版油墨为主,两种油墨产量分别占总产量的60%、20%左右,柔印油墨占7%、丝网油墨占7%左右。
胶印油墨
胶印油墨是浆状油墨的代表,平台机凸版油墨、丝网油墨和印铁油墨都属于浆状油墨。基于颜料滤饼特点,浆状油墨生产工艺可以分为干法生产和湿法生产。

凹版油墨
凹版油墨属于典型的液状油墨,柔版式和新闻油墨都属于液状油墨,粘度很小。通常不需要预先混合,而是直接砂磨或者球磨。根据溶剂使用特点,通常可以分为水基油墨和溶剂基油墨,以水或者醇类为主的溶剂,便形成了水基油墨。

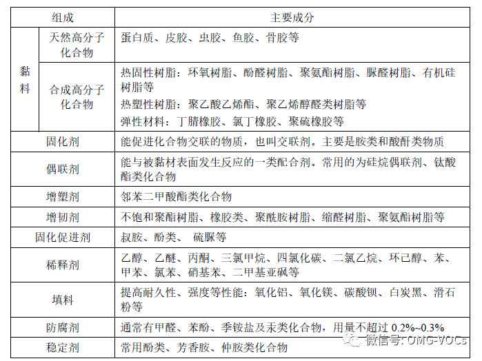
胶黏剂制造
胶黏剂的品种繁多,成分各异,但都以黏料为主要成分,并由固化剂、增塑剂、稀释剂、填料以及助剂等配合而成。

溶剂型胶黏剂

投料过程反应釜置换废气经真空系统收集后排放是VOCs废气的一大来源,反应釜内的工艺尾气经装置顶部冷凝器冷凝,冷凝液回流入反应釜,不凝气的排空管是VOCs废气的另一排放源。包装方式采用一般货物溅水式灌装,包装口存在一定的敞开口。这是VOCs废气的第三类排放源。
水基胶黏剂
水基胶黏剂的生产工艺通常是采用乳液聚合法生成,即以水作为外相,单体在乳化剂或者表面活性剂和充分搅拌的情况,通过胶束分散于水相并发生增溶溶解。通过添加水溶性引发剂(如过硫酸钾等)后,一经加热,引发剂就开始分解并产生自由基,进而引发胶束中单体发生聚合或者共聚反应。
热熔胶
一般情况下,热熔胶的制备是先将反应釜加热到一定温度,把原料按投料顺序依次投入到反应釜内。经过加热和搅拌均匀,如果需要应抽真空和充氮气,达到出胶喉,放料进入挤出机。挤出机后,胶条通过同步牵引到水下起粒机。
木材加工
木材加工业,包括锯材加工、单板加工及人造板制造等。木材加工主要分为锯材、木片、单板加工及其它木材加工的木材加工;人造板制造包括胶合板、纤维板、刨花板等。
木材加工行业中,VOCs排放以人造板制造为主。人造板生产所用原料包括木材类原料和非木材类的一年生与多年生植物纤维原料,这类原料是构成人造板的主要原料;还包括用于将纤维质原料重组复合胶接在一起形成人造板材的胶接材料—胶黏剂;以及为赋予人造板材不同性能而添加的各种辅助材料,包括防水剂、固化剂、阻燃剂、防腐与防霉剂、填充剂等。木材加工企业常用的有机溶剂包括:脲醛(树脂)、酚醛(树脂)、甲醛、三聚氰胺以及苯系物等。

人造板加工行业VOCs废气主要来源于以下环节:(1)胶合板VOCs的排放主要在单板干燥过程及制胶、施胶、热压过程;(2)刨花板主要为涂料、热压和锯边过程中产生的甲醛等;(3)中密度纤维板有机废气主要包括热磨制浆过程产生的有机废气、施胶和纤维干燥过程产生的有机物、纤维板热压过程产生的有机废气。
家具制造
家具制造业中,以木质家具、金属家具和软体家具的产量最大(占家具总产量的95%左右)。木质家具主要部件由木材或木质人造板材料制成的家具;金属家具主要部件由金属材料制成的家具;软体家具主要部件一般采用弹性材料和软质材料制成的家具。

家具制造企业主要的VOCs排放产生于调漆和涂装环节,常见的有机化合物包括:苯、甲苯、二甲苯、醋酸丁酯、丙酮、丁酮、环己酮、丁醇、甲基异丁基酮、醇酸丁酯 。
交通运输设备制造 交通运输设备制造过程中最大的产 VOCs 环节是涂装工艺。底涂普遍采用阴极电泳涂装,中涂、面涂少数企业使用水性涂料涂装,多数为溶剂型涂料涂装。

汽车制造

汽车涂装生产中电泳底漆烘干、中涂、色漆和清漆喷涂及烘干过程均排放大气污染物。其中50%来自于中涂、色漆和清漆,30%来自于清洗溶剂。车身密封和喷蜡过程由于PVC和防护蜡固化率高,不易挥发,污染物排放量相对较小。在中涂、色漆和清漆作业过程中,约80~90%在喷漆室和流平室排放,10~20%在烘干室中排放。
船舶制造

自行车制造
自行车涂装生产中喷底漆、面漆及干燥烘干过程均排放大气污染物。在喷涂烘干阶段作业过程中,约65~70%在喷漆工段排放,20~30%在烘干工段排放。
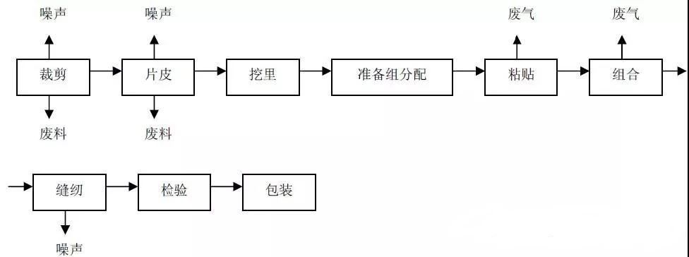
皮革制品制造
皮革制品制造包括皮革服装制造、皮箱包(袋)制造、皮手套及皮装饰制品制造、其它皮革制品制造等几大类,生产过程中产生的污染物主要为大气污染物。其中,箱包生产排放的大气污染物较严重。

皮革制品制造业产生的有机废气主要来源于粘合、烘干、清洗等工序,特征污染物有甲乙酮、丙酮、乙酸乙酯等。因各企业使用的原辅材料及采用的工艺流程有所差异,可能存在的污染物还包括正己烷、二氯甲烷、二氯乙烷、三氯乙烯、异丙醇等。
制鞋业 制鞋生产过程主要包括鞋面的加工和鞋底加工,再经流水线成型组合。

污染物主要是有机废气,产生有机废气的工序主要有:
(1)鞋面商标印刷时,油墨挥发产生的有机废气,油墨主要成分是色料,其稀释剂一般为苯类、烷烃类和酮类,在油印干燥过程该有机溶剂成分挥发进入周围环境;
(2)鞋面材料高频压型工序产生的废气,皮革高频产生的废气属恶臭气体范畴。
(3)鞋底材料EVA(乙烯-乙酸乙烯酯共聚物)、MD(或PHYLON)发泡过程,TPR(热塑性橡胶)、PVC(聚氯乙烯)注塑加热状况下产生的有机废气,该气体属高分子聚合物受热发生分子降解,释放出单体式低聚物,降解量与温度、加热时间相关,有机废气主要成分为单体式低聚物、烯烃等。
(4)鞋底喷漆过程一般采用溶剂型油漆,该有机成分芳香族树脂与苯溶剂的混合物,主要用于PVC、塑料、橡胶等材质的喷漆,在使用过程中苯溶剂全部挥发进入大气。
(5)鞋底中底贴合、鞋面鞋底粘胶成型过程使用的粘胶剂,最初粘胶剂所使用的溶剂是苯,后改用甲苯作溶剂。同时还有使用酮类酯类做溶剂的聚氨酯胶粘剂。由于粘胶剂中有机溶剂含量较高,所以是制鞋过程中有机废气排放最多的环节。
来源:环保365
电话:199 6528 3676
邮箱:68287632@qq.com
地址: 安徽省合肥市高新区创新大道2800号合肥软件园二期J2栋C座