近日,生态环境部、国家发展改革委、公安部、交通运输部和国家卫生健康委修订发布了《国家危险废物名录(2021年版)》(以下简称《名录》)。本次《名录》修订内容有哪些变化,今天我们来了解一下。
答:《名录》由正文、附表和附录三部分构成。其中,正文规定原则性要求,附表规定具体危险废物种类、名称和危险特性等,附录规定危险废物豁免管理要求。本次修订对三部分均进行了修改和完善:
正文部分:增加了“第七条 本名录根据实际情况实行动态调整”的内容,删除了2016年版《名录》中第三条和第四条规定。
附表部分:主要对部分危险废物类别进行了增减、合并以及表述的修改。《名录》共计列入467种危险废物,较2016年版《名录》减少了12种。
附录部分:新增豁免16个种类危险废物,豁免的危险废物共计达到32个种类。
答:本次修订并非简单删除《名录》正文中医疗废物和废弃危险化学品相关条款,而是将有关内容进一步完善和细化后纳入《名录》附表中,更加科学和严谨。
关于医疗废物,《固废法》规定“医疗废物按照国家危险废物名录管理”。《名录》不再简单规定“医疗废物属于危险废物”,而是在《名录》附表中列出医疗废物有关种类,且规定“医疗废物分类按照《医疗废物分类目录》执行”。
关于废弃危险化学品,一是进一步明确了纳入危险废物环境管理的废弃危险化学品的范围。《危险化学品目录》中危险化学品并不是都具有环境危害特性,废弃危险化学品不能简单等同于危险废物,例如“液氧”“液氮”等仅具有“加压气体”物理危险性的危险化学品。
二是进一步明确了废弃危险化学品纳入危险废物环境管理的要求。有些易燃易爆的危险化学品废弃后,其危险化学品属性并没有改变;危险化学品是否废弃,监管部门也难以界定。因此,《名录》针对废弃危险化学品特别提出“被所有者申报废弃”,即危险化学品所有者应该向应急管理部门和生态环境部门申报废弃。响水“3·21”事故就是由于企业既没有按照国家有关标准将废弃危险化学品稳定化处理后纳入危险废物环境管理,也没有向应急管理部门和生态环境部门申报,逃避监管,酿成重大事故。
3、新《名录》对疫情期间医疗废物做了哪些规定?
答:本次《名录》修订充分吸收新冠肺炎疫情期间医疗废物管理工作经验,在风险可控前提下,完善了疫情医疗废物豁免管理规定,规范了疫情期间医疗废物应急处置管理。
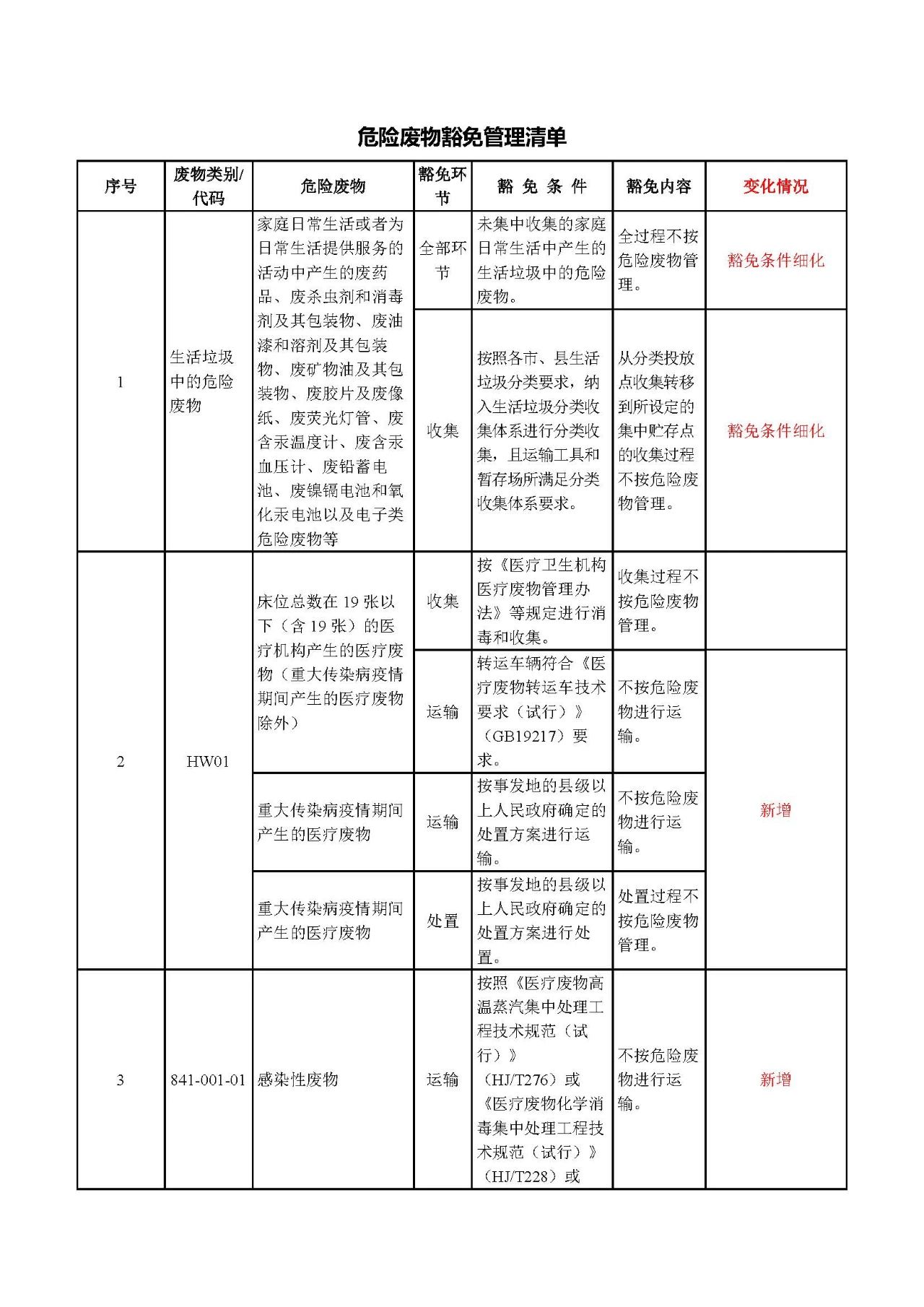
一是感染性废物、损伤性废物和病理性废物(人体器官除外),按照《医疗废物高温蒸汽集中处理工程技术规范(试行)》等要求进行处理后,新增加对运输过程实施豁免管理。
二是重大传染病疫情期间产生的医疗废物,按事发地的县级以上人民政府确定的处置方案进行运输和处置,对运输和处置过程实施豁免管理。
4、“点对点”定向利用豁免是出于何种考虑?如何操作实施?
答:豁免管理制度在2016年版《名录》中首次提出后,对促进危险废物利用发挥了积极作用。但危险废物种类繁多,利用方式多样,难以逐一作出规定,需要各地结合实际实行更灵活的利用豁免管理,进一步推动危险废物利用。因此,《名录》特别提出“在环境风险可控的前提下,根据省级生态环境部门确定的方案,实行危险废物‘点对点’定向利用”。
生态环境部2019年印发实施《关于提升危险废物环境监管能力、利用处置能力和环境风险防范能力的指导意见》后,山东、江苏等地已经探索开展了危险废物“点对点”定向利用豁免管理相关工作,效果良好。
下一步,在“点对点”定向利用豁免管理实施过程中,各省级生态环境部门应结合本地实际制定实施细则,组织开展相关工作。
5、新《名录》实施后,地方生态环境部门和企业需要做哪些衔接工作?
答:本次《名录》修订新增减了部分危险废物以及部分废物代码发生了变化,地方生态环境部门和相关企业需要做好《名录》实施与危险废物管理计划、转移联单、许可证等环境管理制度衔接工作。例如:
(1)相关企业产生的危险废物种类或代码等发生变化的,应及时变更危险废物管理计划和排污许可证等信息。
(2)危险废物利用处置许可证中相关危险废物种类和代码等发生变化的,持证企业和地方生态环境部门应及时作出变更。
(3)申请危险废物跨省转移的危险废物种类或代码等发生变化的,相关企业应对转移计划进行变更并重新提交转移申请。
以下为新旧版本名录对比
↓↓↓









































来源:环保365
电话:199 6528 3676
邮箱:68287632@qq.com
地址: 安徽省合肥市高新区创新大道2800号合肥软件园二期J2栋C座