我国目前污水处理总量大约2亿吨/天,粗算产生湿污泥量约为20万吨/天,产量惊人。然而,其得到妥善处理处置的部分比例尚低。我国污泥处理处置现状令人非常不乐观。
据相关数据显示,我国每年产生的大量污泥中,约3000万t污泥没有得到妥善安置。以往的处理做法是送往填埋场。目前,对于污泥的处置,以污泥资源化利用为主。我国多数污水处理厂使用年限较长,建设时间较早,同步处理污泥的水平低下。由于国家以及地方的重视,污泥处理已经被纳入到污水处理流程,但仍旧面临着生产和处置不成比例的困境。一方面,污泥处置的成本较高;另一方面,污泥处置技术路线尚不完善。
关于污泥处理处置,我国已经出台了一系列的政策法规,如2000-2002年期间《城市污水处理及污染防治技术政策》和《城镇污水处理厂污染物排放标准》;2009年住建部、环保部和科技部联合出台《污泥处理处置及污染防治技术政策(试行)》;2010年环保部出台《污泥处理处置污染防治最佳可行技术指南》、《城镇污水厂污泥处理处置技术规范(征求意见稿)》,住建部出台《城镇污水处理厂污泥处理处置技术指南(试行)》,等等。
今后,污泥处理处置工作将是环境污染治理攻坚战的下一个隘口,也将是环境保护工作的下一个重要抓手,也将是环境保护市场的下一个风口。
那么,关于污泥处置的六大国标限值分别是多少?污泥处置又是如何分类的?现将相关国家标准整理如下:

1《农用污泥污染物控制标准》(GB 4284-2018)
本标准规定了城镇污水处理厂农用时的污染物控制指标、取样、检测、监测和取样方法。标准适用于城镇污水处理厂污泥在耕地、园地和牧草地时的污染物控制。
污泥产物农用时,根据其污染物的浓度将其分为A级和B级污泥产物,其污染物浓度限值应满足表1的要求,A级和B级污泥产物的使用条件见表2。


污泥产物农用时,其卫生学指标及限值应满足表3的要求。

污泥产物农用时,其理化指标及限值应满足表4的要求。

污泥产物农用时,年用量累计不应超过7.5t/h㎡(以干基计),连续使用不应超过5年。
2《城镇污水处理厂污泥处置 制砖用泥质》(GB/T 25031-2010)
本标准规定了城镇污水处理厂污泥制烧结利用的泥质、取样和监测。标准适用于城镇污水处理厂污泥的处置和污泥制烧结砖利用。
污泥用制砖时,污泥理化指标应满足表1的要求。

污泥用制砖时,污泥烧失量和放射性核素指标应满足表2的要求。

污泥用制砖时,污泥污染物浓度限制应满足表3的要求。


污泥用于制砖与人群接触场合时,污泥卫生学指标应满足表4的要求。

3《城镇污水处理厂污泥处置 单独焚烧用泥质》(GB/T 24602-2009)
本标准规定了城镇污水处理厂污泥单独焚烧利用的泥质指标及限值、取样和监测等,标准适用于城镇污水处理厂污泥的处置和污泥单独焚烧利用。
污泥单独焚烧利用时,其理化指标及限值应满足表1要求,在选择焚烧炉的炉型时要充分考虑污泥的含砂量。

污泥单独焚烧利用时,应满足表2的要求。

污泥焚烧炉大气污染物排放标准应满足表3的要求。

4《城镇污水处理厂污泥处置 土地改良用泥质》(GB/T 24600-2009)
本标准规定了城镇污水处理厂污泥土地改良利用的污泥指标和限值、取样和监测等。标准适用于城镇污水处理厂污泥的处置和污泥土地改良利用。排水管道通挖污泥用于土地改良的泥质可参照本标准。
污泥土地改良利用时,其理化指标及限值应满足表1的要求。

污泥土地改良利用时,其养分指标及限值应满足表2的要求。

污泥土地改良利用时,其微生物学指标及限值应满足表3的要求。

污泥土地改良利用时,其污染物指标及限值应满足表4的要求。


5《城镇污水处理厂污泥处置 混合填埋用泥质》(GB/T 23485-2009)
本标准规定了城镇污水处理厂污泥进入生活垃圾卫生填埋场混合填埋处置和用作覆盖土的泥质指标及限值、取样和监测等。标准适用于城镇污水处理厂污泥的处置和污泥与生活垃圾的混合填埋。
污泥用于混合填埋时,其污染物指标及限值应满足表1的要求。

污泥用作填埋场覆盖土添加料时,其污染物指标及限值应满足表2的要求,基本指标及限值应满足表3的要求。


污泥用作垃圾填埋场终场覆盖土添加料时,其生物学指标还需满足GB 18918中要求,见表4。

6《城镇污水处理厂污泥处置 园林绿化用泥质》(GB/T 23486-2009)
本标准规定了城镇污水处理厂污泥园林绿化利用的泥质指标及限值、取样和监测等。标准适用于城镇污水处理厂污泥的处置和污泥园林绿化利用。
污泥园林绿化利用时,其他理化指标应满足表1的要求。

污泥园林绿化利用时,其养分指标及限值应满足表2的要求。

污泥园林利用与人群接触场合时,其生物学指标及限值应满足表3的要求。

污泥园林绿化利用时,其污染物指标及限值应满足表4的要求。


7《城镇污水处理厂污泥处置 分类》(GB/T 23484-2009)
城镇污水处理厂污泥处置分类见表1

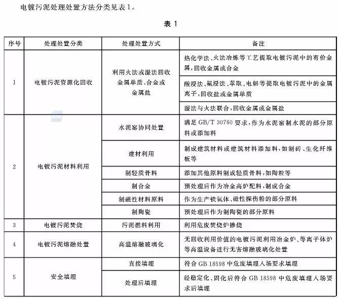
8《电镀污泥处理处置 分类》(GB/T 38066-2019)

来源:环保人联盟
电话:199 6528 3676
邮箱:68287632@qq.com
地址: 安徽省合肥市高新区创新大道2800号合肥软件园二期J2栋C座