
一般工业固体废物贮存和填埋污染控制标准
Standard for pollution control on the non-hazardous industrial solid waste storage and landfill
标准号:GB 18599-2020(代替 GB 18599-2001 )
为贯彻《中华人民共和国环境保护法》《中华人民共和国固体废物污染环境防治法》《中 华人民共和国水污染防治法》《中华人民共和国大气污染防治法》《中华人民共和国土壤污染 防治法》等法律法规,防治环境污染,改善生态环境质量,推动一般工业固体废物贮存、填 埋技术进步,制定本标准。
本标准规定了一般工业固体废物贮存场、填埋场的选址、建设、运行、封场、土地复垦 等过程的环境保护要求,以及替代贮存、填埋处置的一般工业固体废物充填及回填利用环境 保护要求,以及监测要求和实施与监督等内容。
本标准为强制性标准。
本标准首次发布于 2001 年,本次为首次修订。












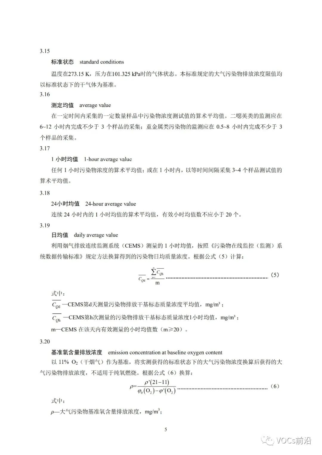
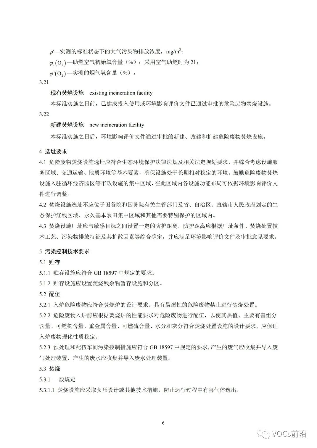
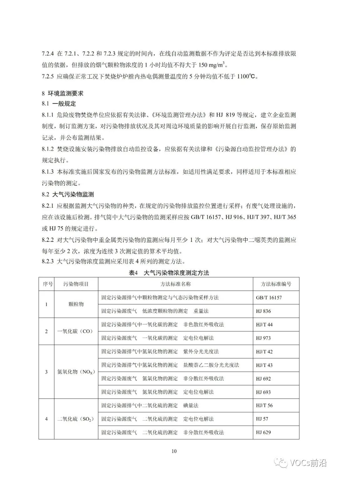
《危险废物焚烧污染控制标准》
Standard for pollution control on hazardous waste incineration
标准号:GB 18484—2020(代替 GB 18484—2001)
为贯彻《中华人民共和国环境保护法》《中华人民共和国固体废物污染环境防治法》《中华人 民共和国水污染防治法》《中华人民共和国土壤污染防治法》《中华人民共和国大气污染防治法》 等法律法规,防治环境污染,改善生态环境质量,制定本标准。
本标准规定了危险废物焚烧设施的选址、运行、监测和废物贮存、配伍及焚烧处置过程的生态 环境保护要求,以及实施与监督等内容。
本标准为强制性标准。
本标准首次发布于 1999 年,2001 年第一次修订,本次为第二次修订。
















《医疗废物处理处置污染控制标准》
Standard for pollution control on medical waste treatment and disposal
标准号:GB 39707—2020
为贯彻《中华人民共和国环境保护法》《中华人民共和国固体废物污染环境防治法》《中华人 民共和国水污染防治法》《中华人民共和国土壤污染防治法》《中华人民共和国大气污染防治法》 和《医疗废物管理条例》等法律法规,防治环境污染,改善生态环境质量,制定本标准。
本标准规定了医疗废物处理处置设施的选址、运行、监测和废物接收、贮存及处理处置过程的 生态环境保护要求,以及实施与监督等内容。
本标准为强制性标准。
本标准为首次发布。

来源:环保人联盟
电话:199 6528 3676
邮箱:68287632@qq.com
地址: 安徽省合肥市高新区创新大道2800号合肥软件园二期J2栋C座