一、定义及相关介绍
①蓄热式热氧化技术(Regenerative Thermal Oxidizer RTO)
RTO蓄热式热氧化回收热量采用一种新的非稳态热传递方式,原理是把有机废气加热到760℃以上使废气中的VOC氧化分解成CO2和H2O,并回收废气分解时所释放出来的热量,三室RTO废气分解效率达到99%以上,氧化产生的高温气体流经特制的陶瓷蓄热体,使陶瓷体升温而“蓄热”,此蓄热用于预热后续进入的有机废气,从而节省废气升温的燃料消耗。RTO技术适用于处理中低浓度(100-3500mg/m3)废气,分解效率为95%-99%。
RTO主体结构由燃烧室、蓄热室和切换阀等组成。氧化产生的高温气体流经特制的陶瓷蓄热体,使陶瓷体升温而“蓄热”,此“蓄热”用于预热后续进入的有机废气。从而节省废气升温的燃料消耗。陶瓷蓄热室应分成两个(含两个)以上,每个蓄热室依次经历蓄热-放热-清扫等程序,周而复始,连续工作。蓄热室“放热”后应立即引入适量洁净空气对该蓄热室进行清扫(以保证VOC去除率在98%以上),只有待清扫完成后才能进入“蓄热”程序。否则残留的VOCS随烟气排放到烟囱从而降低处理效率。 
优点:运行费用省,有机废气的处理效率高,不会发生催化剂中毒现象,因此国际上较先进设备的VOCs处理较多采用这种方法。
②蓄热式催化燃烧法(Regenerative Catalytic Oxidation RCO)
RCO蓄热式催化燃烧法作用原理是:第一步是催化剂对VOC分子的吸附,提高了反应物的浓度,第二步是催化氧化阶段降低反应的活化能,提高了反应速率。借助催化剂可使有机废气在较低的起燃温度下,发生无氧燃烧,分解成CO2和H2O放出大量的热,与直接燃烧相比,具有起燃温度低,能耗小的特点,某些情况下达到起燃温度后无需外界供热,反应温度在250-400℃。
排放自工艺含VOCs的废气进入双槽RCO,三向切换风阀将此废气导入RCO的蓄热槽而预热此废气,含污染的废气被蓄热陶块渐渐地加热后进入催化床,VOCs在经催化剂分解被氧化而放出热能于第二蓄热槽中的陶块,用以减少辅助燃料的消耗。陶块被加热,燃烧氧化后的干净气体逐渐降低温度,因此出口温度略高于RCO入口温度。三向切换风阀切换改变RCO出口/入口温度。如果VOCs浓度够高,所放出的热能足够时,RCO即不需燃料。例如RCO热回收效率为95%时,RCO出口仅较入口温度高25℃而已。

③催化剂焚烧炉(CatalyticOxidizer CO)
催化剂焚烧炉的设计是依废气风量,VOCs浓度及所需知破坏去除效率而定。操作时含VOCs的废气用系统风机导入系统内的换热器,废气经由换热器管侧而被加热后,再通过燃烧器,这时废气已被加热至催化分解温度,再通过催化剂床,催化分解会释放热能,而VOCs被分解为二氧化碳及水气。之后此一热且经净化气体进入换热器之壳侧将管侧未经处理的VOC废气加热,此换热器会减少能源的消耗,最后,净化后的气体从烟囱排到大气中。
④直燃式废气燃烧炉(TO,Thermal Oxidizer)
直燃式废气燃烧炉TO是利用辅助燃料燃烧所发生热量,把可燃的有害气体的温度提高到反应温度,从而发生氧化分解。
有机混合废气通过引风机的作用直接送入废气焚烧炉,有机混合废气首先进入换热器进行预热,然后进入炉膛,在燃烧机的火焰高温作用下(680-760℃),使混合气体分解成二氧化碳和水,由于燃烧是放热过程,所以燃烧后的气体温度比较高(一般在760℃左右),使之进入换热器与低温气体(有机混合废气)进行热交换,使进入的混合废气温度提高或达到反应温度,如果达不到反应温度,加热系统就可以通过自控系统实现补偿加热,使它完全燃烧,这样既节省能源,又能使混合废气有效去除。
二、关键参数
①直燃式废气燃烧装置(TO)
废气燃烧温度应控制在680~820℃;
当废气中有害物质浓度≤3000mg/m3时,应依靠辅助燃料提供热量(天然气、液化石废气、电、生物质燃料等),使废气中可燃物质达到起燃温度而分解;
有机溶剂蒸汽混合气体浓度接近爆炸极限值时,需先采取稀释措施,补充氧气后再进入焚化炉。
②催化燃烧装置(CO)
(a)预处理
进入催化燃烧装置前废气中的颗粒物含量高于10mg/m3时,应采用过滤等方式进行预处理;
过滤装置两端应装设压差计,当过滤器的阻力超过规定值时应及时清理或更换过滤材料;
当废气中有机物浓度较高时,应采用稀释等方式调节至满足要求。
(b)催化燃烧
催化燃烧在实际使用过程中,应根据VOCs种类不同,选择不同的催化剂和控制相应的反应温度。在实际使用中温度应控制在300℃~350℃;
VOCs氧化催化剂应有质量检验部门出具的合格证明,并符合《工业有机废气催化净化装置》(HJ/T389—2007)中关于催化剂性能的规定;催化剂的工作温度应低于700℃,并能承受900℃短时间高温冲击;
催化燃烧装置的设计空速宜为10000h-1~40000h-1;
治理后产生的高温烟气宜进行热能回收。
(c)二次污染控制
当催化燃烧后产生二次污染物时应采取吸收等方法进行处理后达标排放。
③蓄热热力燃烧装置(RTO)
(a)预处理
当废气中含有酸、碱类气体时,宜采用中和吸收等工艺进行预处理;
当废气中的颗粒物含量高于10mg/m3时,应采用过滤、洗涤、静电捕集等方式进行预处理;
过滤装置两端应装设压差计,当过滤器的阻力超过规定值时应及时清理或更换过滤材料。
(b)燃烧室
废气在燃烧室的停留时间一般不宜低于0.75s;燃烧室燃烧温度一般应高于760℃。
(c)蓄热室
截面风速不应大于2m/s;
当废气含有有机硅时,应对蓄热体采取保护措施,避免或减缓蓄热体堵塞和性能下降。
(d)燃烧器
辅助燃料应优先选用天然气、液化石废气等燃料;
燃烧器应具备温度自动调节的功能,应符合《工业燃油燃气燃烧器通用技术条件》(GB/T19839—2005)的规定;
优先选用低氮燃烧器。
(e)工艺系统整体要求
固定式蓄热燃烧装置换向阀换向时间宜为60~180s,旋转式蓄热燃烧装置气体分配器换向时间宜为30~120s;
蓄热燃烧装置进出口气体温差不宜大于60℃;
蓄热燃烧装置应进行整体内保温,外表面温度不应高于60℃,部分热点除外;
环境温度较低或废气湿度较大时宜采取保温、伴热等防凝结措施;
蓄热燃烧装置应具有反烧和吹扫功能。
(f)后处理
当处理含氮有机物造成烟气氮氧化物排放超标时,应进行脱硝处理;
当处理含硫有机物产生二氧化硫时,应采用吸收等工艺进行后处理。
④蓄热催化燃烧装置(RCO)
(a)预处理
进入催化燃烧装置前废气中的颗粒物含量高于10mg/m3时,应采用过滤等方式进行预处理;
过滤装置两端应装设压差计,当过滤器的阻力超过规定值时应及时清理或更换过滤材料;
当废气中有机物浓度较高时,应采用稀释等方式调节至满足要求。
(b)催化燃烧
RCO的运行温度宜为300℃~500℃,应根据废气成分及催化剂种类而设定;
VOCs氧化催化剂应有质量检验部门出具的合格证明,并符合《工业有机废气催化净化装置》(HI/T389—2007)中关于催化剂性能的规定;催化剂的工作温度应低于700℃,并能承受900℃短时间高温冲击;
蓄热催化燃烧装置换向阀的泄漏率应低于0.2%;
RCO装置的设计空速宜为10000h-1~40000h-1;
治理后产生的高温烟气宜进行热能回收。
(c)二次污染控制
当催化燃烧后产生二次污染物时应采取吸收等方法进行处理后达标排放。
三、优势对比分析
①RTO/RCO/TO/CO


1、RTO不含催化剂,RCO含有催化剂;
2、RTO的操作温度在760℃以上,RCO的操作温度在250~400℃;
3、RTO可能会产生NOX二次污染物,RCO不会;
4、RCO的操作温度低,运行费用比RTO低。
②RTO/RCO

1、达标性
RCO常用为堇青石陶瓷蜂窝为载体的贵金属蜂窝催化剂,贵金属钯Pd、铂Pt为活性成分。由于催化剂对废气成分具有选择性,而化工生产采用多种成分溶剂混合使用,因此任何一种催化剂都不能确保所有成分VOC都能够彻底氧化分解。
RCO处理VOC有机废气的综合净化效率最高97%,在保证非甲烷总烃排放浓度低于50mg/m3条件下,RCO对于浓度高于1.67g/m3的废气处理不能达标排放。
2、节能性
热效率是指,实际利用的热量与理论可利用总热量之比。炉体的表面热量损失和余热回用能力是影响其热效率的两个重要因素。经测试,RTO热效率约为97%,RCO热效率为95%。
测试中RTO蓄热砖填充量为16 m3,在冷炉启动工况下,RTO开机升温至800℃时间为1.5h。RCO蓄热砖填充量为8 m3,另陶瓷载体的催化剂为2.5 m3,在正常启动工况下, 陶瓷填充量较少的RCO开机升温至400℃时间为0.7h。在冷启动阶段RCO消耗的热量较少。
3、经济性
从设备制造的经济性能来看,RTO和RCO蓄热陶瓷填充量分别为16 m3和8 m3,但RCO还需填充2.7 m3的催化剂(催化剂的空速按15000 h-1选择,催化剂用量△=(风量÷空速)×10/12=2.4,考虑催化剂的实际填充情况,实际需要填充的催化剂在2.7m3)。
普通品牌的贵金属催化剂的价格约17万元/m3;RCO与RTO的整体结构和其他配置基本相同,即RCO设备的投资约是RTO设备的1.2倍。
RCO催化剂的使用寿命为8000-10000小时,如生产工况为24h,280天/年,即催化剂的寿命约1.5年,陶瓷蓄热体的寿命在约8年。RTO因更换陶瓷蓄热体的维护费用约2.4万元/年,RCO因更换催化剂和陶瓷蓄热体需要的维护费用约31.8万元/年,RCO其他部件的维护和RTO相同。
4、适用性
RTO适用于连续性排放浓度较高的生产工艺废气处理,对于生产工艺中挥发的所有VOCs废气都可有效处理。
RCO冷启动快、成本低,适用于间歇性的生产工况废气处理。废气中不能有S、P、AS、卤素等使催化剂中毒的成份,且对于废气中的微量粉尘需深度过滤,否则将影响催化剂的效果;含S、CL等腐蚀性的废气在RTO、RCO中都不能处理。
四、运行维护及台账记录要求
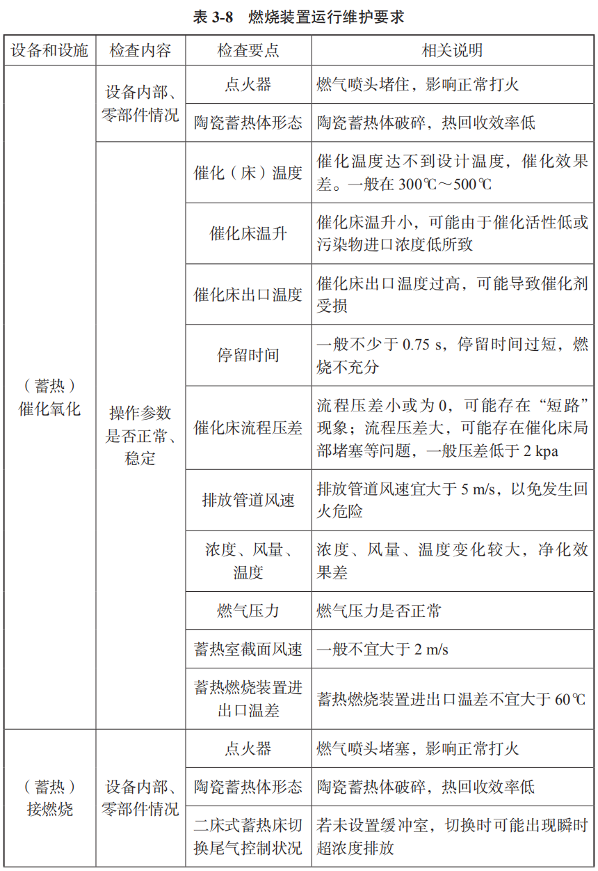
①燃烧装置运行维护要求见表3-8。


②台账记录要求
(a)企业应建立治理工程运行状况、设施维护等的记录制度,主要记录内容包括:
治理装置的启动、停止时间;
过滤材料、氧化催化剂、蓄热体等的质量分析数据、采购量、使用量及更换时间;
治理装置运行工艺控制参数,至少包括治理设备进、出口浓度和相关温度、蓄热室截面风速、排放管道风速、蓄热燃烧装置进出口温差等;
主要设备维修情况;
运行事故及维修情况;
定期检验、评价及评估情况;
废水排放、副产物处置情况。
(b)涉及DCS系统的,还应记录DCS曲线图。DCS曲线图应按不同污染物分别记录,至少包括烟气量、污染物进出口浓度等。
电话:199 6528 3676
邮箱:68287632@qq.com
地址: 安徽省合肥市高新区创新大道2800号合肥软件园二期J2栋C座