欢迎光临合肥蔚然环境科技有限公司
Toggle navigation
首 页
HOME
关于蔚然
ABOUT
服务领域
SERVICE
环境管理顾问
环境影响评价
竣工环保验收
环境应急预案
污染场地调查
环保资金申报
生态修复规划
环保课题研究
项目案例
CASE
公示公告
ANNOUNCE
新闻资讯
NEWS
科技标准
环境要闻
法律法规
联系我们
CONTACT
您现在所在的位置:
首页
>
新闻资讯
>
科技标准
>
科技标准
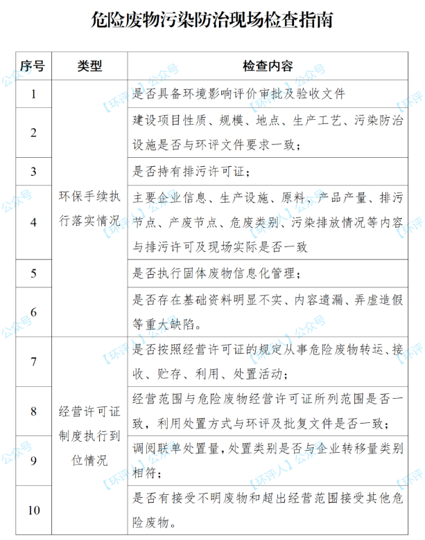
30项丨涉危废单位自查责任清单
来源:环评人
上一个:
VOCs废气治理中活性炭动态吸附量的取值依据
下一个:
注意!关于废气排放的常见环境违法行为汇总
相关新闻
一般工业固体废物如何规范化管理
2025-07-20
活性炭吸附炭箱及填充量设计、主要参数案例
2024-11-04
VOCs治理设施运行维护要求(吸附装置、燃烧装置、冷凝装置...)
2024-10-28
环评中环境风险评价与突发环境事件环境风险评估的区别与联系
2024-10-28
事故应急池平时是必须全空吗?正确的做法又是怎样的?(附规范图示)
2024-10-08
栏目导航
新闻中心
关于优化制药行业建设项目环评工
1767594081
排污单位自行监测规范
1752988529
一般工业固体废物如何规范化管理
1752988419
一图读懂 | 2025年生态环
1740452460
生态环境部发文:进一步加强危险
1740452007
联系我们
电话:199 6528 3676
邮箱:68287632@qq.com
地址: 安徽省合肥市高新区创新大道2800号合肥软件园二期J2栋C座
分享
手机
案例
顶部
>