新建项目突发环境事件应急预案完成备案手续的时间要求
问题:《企业事业单位突发环境事件应急预案备案管理办法(试行)》第十七条说到,应急预案应当在项目投入生产或者使用前,按照第十五条的要求进行备案,但是也说到,试生产期间应当按照本办法第二章进行制定和备案。针对该问题,有如下几处疑问:1、调试期与投入生产、投入使用的定义区分。现行规范要求调试期从竣工到验收公示,原则不超过3个月,企业已将调试期进行了3个月的公示,各项环保措施到位,那么在这3个月内有间断性生产行为,如每天上午生产,其他时间停工,另外产品有外售,那此种行为是定义为调试行为还是生产行为或者使用行为。2、新建项目的应急预案完成时间是否应该是调试期期间。
答复:企业试生产内容包含调试行为,环境应急预案的编制应当在试生产前完成,试生产期间也有可能发生突发环境事件。
环境应急物资有哪些
环境应急物资,从狭义上是指为应对突发环境事件应急过程中所必需的物资保障。环境应急物资的配备必须要跟环境风险单元、风险物质、可能发生的环境风险事件对应起来,保证一旦发生环境风险事件可以利用环境应急物资及时处置,降低事件后果进一步扩大的可能。
按照《突发环境事件应急管理办法》(2015年6月5日起施行)第三十八条 未按规定储备必要的环境应急装备和物资的,由县级以上环境保护主管部门责令改正,可以处一万元以上三万元以下罚款。
因此,环境应急物资的配备不仅在合规方面,还是在环境应急方面都必不可少。
既然环境应急物资这么重要,那到底什么才算是环境应急物资呢?
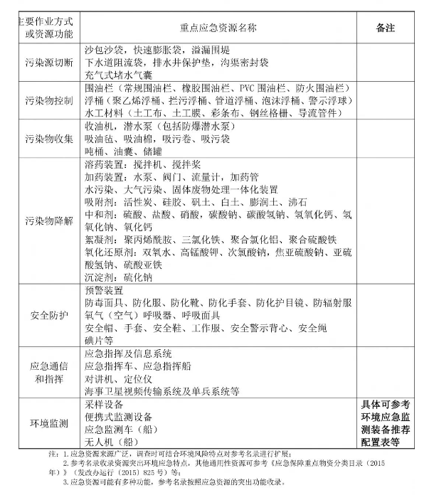
按照《环境应急资源调查指南(试行)》(环办应急〔2019〕17号)附件A推荐,环境应急物资按照功能分为:污染源切断类、污染物控制类、污染物收集类、污染物降解类、安全防护类,以及应急通信和指挥和环境监测类,具体如下:

突发环境应急预案现场需要做好的硬件设施




电话:199 6528 3676
邮箱:68287632@qq.com
地址: 安徽省合肥市高新区创新大道2800号合肥软件园二期J2栋C座