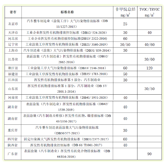
目前,我国尚未针对表面涂装(汽车制造)行业挥发性有机物排放出台国家 标准或行业标准,但陆续发布了《排污许可证申请与核发技术规范 汽车制造业》 (HJ1027-2019)和《汽车工业污染防治可行技术指南》(HJ1180-2021)。目前国内已发布的汽车制造相关标准如下表所示。近年来发布的标准,均已采用非甲烷总烃对有组织排放进行限定。且对收集、监测质量提出了要求。

来源:VOCs减排工作站
电话:199 6528 3676
邮箱:68287632@qq.com
地址: 安徽省合肥市高新区创新大道2800号合肥软件园二期J2栋C座