污水站为何这么臭?相信这个问题是很多污水站管理、运营人员的困扰。污水在处理过程中以及污水的本身都会释放一些难闻、恶心的气体,我们将之统称为臭气,里面除了无机气体硫化氢及氨外,还有大量的VOCs气体。污水处理站的臭气来源主要分为3种。
1.污水的臭味
污水本身带有一种让人难受的气味,这种气味的根源是污水中所携带物质,其中最为典型的气味是硫酸盐在厌氧菌的作用下还原成硫化氢所产生的臭鸡蛋气味。
污水处理工艺中,格栅滤出的栅渣、沉砂池沉积的底砂、隔油池收集的浮油、初沉池沉淀的污泥,均会产生让人不愉快的臭味。
3.污泥处理单元产生的气味
污泥处理与处置系统通常会产生较大的臭味,其中未加盖的污泥储存池和污泥浓缩池味道最为明显。污泥的种类、特性、脱水方式及预处理时候投加化学物质不一样也会导致臭味的程度不同。
臭味到底是什么?
吸入我们体内会有危害吗?
臭气是指一切刺激嗅觉器官并引起人们不愉快并损坏生活环境的气体物质。目前,凭人的嗅觉能够感觉到的恶臭物质有4000多种,这些臭气根据组分的不同大致可以分成硫化合物、含氮化合物、卤素及其衍生类、烃类和含氧化物五类。其中无机物有硫化氢、氨等。绝大多数恶臭气体含硫化合物、含氮化合物及含氧化合物。
而大部分让人不愉快的气体被吸入我们体内是会产生危害的。恶臭气体的危害主要体现在对呼吸系统、循环系统、神经系统、消化系统、内分泌系统以及对精神系状态的影响。污水处理站最为常见的无机物臭气是硫化氢、氨气。
硫化氢危害:硫化氢是无色,具有臭鸡蛋气味的毒性气体,在高浓度下吸入几次就能让人失去意识。长期接触低浓度的硫化氢会导致眼睛、喉咙疼痛、咳嗽、呼吸急促、肺积水等。
氨气危害:如果短期内吸入大量氨气则会出现流泪、咽痛、咳嗽、胸闷、呼吸困难、头晕、呕吐、乏力等。长期吸入低浓度氨气则会出现皮肤色素沉积或手指溃疡等症状,氨气被呼入肺后容易通过肺泡进入血液,与血红蛋白结合,破坏运氧功能。
臭气危害这么大,
现场管理、运营人员该怎么办?
1. 进入气味较大的污水站我们要按职业卫生要求佩戴口罩,必要时还要戴上防毒面具,不可图一时方便,而不做防护。
2. 必要工作完成后及时离开污水站现场到空气清新的地方,避免长期待在恶臭环境中。
3. 密闭式的污水站需要保持通风,并定时启动换气风扇进行换气,降低恶臭气体的浓度。
4. 厌氧池、污泥浓缩池等恶臭气体发生源应进行密封处理,阻止恶臭气体散发到环境中。
看不见的恶臭气体,
该如何辨别判断其危害级别?
恶臭气体的排放标准:我国颁布《恶臭污染物排放标准》GB14554—1993对典型污染物做出了限制,下表列出该标准中对恶臭污染物作出了厂界标准限值。
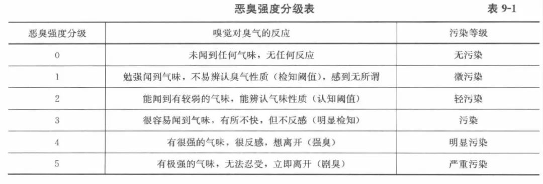
恶臭气体的评价标准:国内外恶臭气体强度分级的方法有很多,因国家和地区的不同而有差异,我国将恶臭强度分为6级,分级情况如下表所示:

目前我国对恶臭气体的检测定性的方法主要有2种:
1. 仪器分析方法:国内已经开发出可连续监测特定气体的仪器,这些气体包括硫化氢、氯气、氧气、二氧化硫等,采用气相色谱法则可测定许多恶臭有机物,但这种办法存在分析复杂,费用较高的缺点。
2. 感官分析法:感官分析指利用人的鼻子对恶臭气体进行评测,它需要全面确定恶臭气体的性质,如恶臭浓度、强度、特征及愉悦感。恶臭评测员先收集恶臭气体,稀释后分配到恶臭评测小组进行嗅测,结束后小组成员每人出一份综合评测报告,这种方式综合性的检测会比单一评价是否令人厌恶、恶心更加准确。
臭气有什么方法可处理?
臭气治理一直是国内环境治理的一大难题,由于恶臭气体的嗅阙值极低,因此很难将恶臭处理到嗅阙值以下让人感觉不到。而目前污水处理厂最常用的臭气处理方式是收集产生的臭气,引入臭气处理系统,处理后排入大气环境中。处理方法主要分为:生物氧化技术、直接焚烧、催化氧化法、酸碱洗净、臭氧氧化、活性炭吸附、化学反应法等。
生物滤池除臭:
工艺流程:臭气收集→风管输送→抽风机→预洗池加湿→生物滤池吸收→生物氧化→无害气体排放
生物滤池除臭技术是将污水站运行时产生的臭气经收集系统收集,然后加压、加湿送后续处理设施,臭气通过多空隙的微生物层,微生物对臭气中的恶臭物质吸附、吸收和降解功能,将恶臭物质分解成无臭无害的无机物排放到大气中。

活性炭吸附除臭:
活性炭表面具有非极性,它可以吸收臭气中有机或无机的致臭化合物。而活性炭除臭系统一般需要较少的机械设备,通常由活性炭吸附器、排气扇或相应的管道组成。
由于活性炭的吸附具有非选择性,臭气中含有的化合物都会被吸收,活性炭很快就会吸附饱和,饱和的活性碳需要用氢氧化钠或氢氧化钾等碱液浸泡后恢复使用。需要配合其他工艺一起使用。

等离子除臭系统:
等离子除臭系统可以有效的去除空气中的细菌、可吸入颗粒、硫化物等有害物质。离子发生装置发射的离子与空气尘埃颗粒、固体粒子碰撞,使颗粒电荷产生聚合作用,形成较大颗粒受重力影响沉降下来,达到净化的目的。离子除臭具有省电、耐用、效果显著、安装方便、运行费用低的优点,需要配合其他工艺一起使用。
来源:VOCs前沿
电话:199 6528 3676
邮箱:68287632@qq.com
地址: 安徽省合肥市高新区创新大道2800号合肥软件园二期J2栋C座