多大声音算扰民?近日,市政府办公室印发《合肥市区声环境功能区(2020修订)划分方案》,对合肥市区进行声环境功能区划分,进一步控制噪声污染的程度和范围,提高声环境质量。
快来看看你家在哪一类吧。
合肥市区声环境功能区(2020修订)
划分方案
一、划分目的
1.科学实现城市环境分区分类管理,有效控制噪声污染的程度和范围,提高声环境质量。
2.为城市社会发展和经济开发建设活动提供科学依据。
3.为城市工业布局、产业结构的调整提供指导意见。
二、划分主要依据
1.《中华人民共和国环境保护法》
2.《中华人民共和国环境噪声污染防治法》
3.《声环境功能区划分技术规范》(GB/T 15190-2014)
4.《城市用地分类与规划建设用地标准》(GB50137-2011)
5.《合肥市城市总体规划(2011~2020年)》
6.合肥市土地利用现状图(2017年)
7.《合肥市“十三五”交通运输发展规划》
8.城市性质、结构特征、分区规划等。
三、划分原则
1.从整体性出发,遵循局部利益服从全局利益的原则。
2.各功能区分别执行相应的国家环境质量标准。
3.便于城市环境噪声管理,促进环境噪声污染防治。
4.有效控制噪声污染的程度和范围,提高声环境质量。
5.以城市环境特征为基础,选择能反映区内相似性和区间差异性的城市环境指标体系。
6.有利于城市总体规划的实施和城市改造,做到区划科学、合理,促进环境、经济、社会协调发展。
四、各类标准适用区域解释
0类声环境功能区:指康复疗养区等特别需要安静的区域。
1类声环境功能区:指以居民住宅、医疗卫生、文化体育、科研设计、行政办公为主要功能,需要保持安静的区域。
2类声环境功能区:指以商业金融、集市贸易为主要功能,或者居住、商业、工业混杂,需要维护住宅安静的区域。
3类声环境功能区:指以工业生产、仓储物流为主要功能,需要防止工业噪声对周围环境产生严重影响的区域。
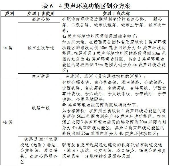
4类声环境功能区:指交通干线两侧一定区域之内,需要防止交通噪声对周围环境产生严重影响的区域,包括4a类和4b类两种类型。4a类为高速公路、一级公路、二级公路、城市快速路、城市主干路、城市次干路、城市轨道交通(地面段)、内河航道两侧区域;4b类为铁路干线两侧区域。
五、划分结果
声环境功能区划分范围是根据获取的近期城市最新的总体布局规划,结合遥感影像的解译成果(主要是城市实际建成区的分布边界),利用卫星影像现势性好的优势和特点,统筹兼顾,预测和预留城市近期发展空间,涵盖合肥市中心城区及市区范围,总面积为1312平方公里。声环境功能区划分方案见下表。








注:新桥国际机场20.45平方公里执行《机场周围飞机噪声环境标准》(GB 9660-88)、经开区北部部分区域223.892平方公里为城市未规划区域,不适用于本次划分方案。

各类声环境功能区执行环境噪声限值

昼间是指6:00至22:00之间的时段,该时段执行昼间环境噪声限值;夜间是指22:00至次日6:00之间的时段,该时段执行夜间环境噪声限值。
各类声环境功能区夜间突发噪声,其最大声级超过环境噪声限值的幅度不得高于15dB(A)。
来源:合肥市生态环境
电话:199 6528 3676
邮箱:68287632@qq.com
地址: 安徽省合肥市高新区创新大道2800号合肥软件园二期J2栋C座