近期,针对VOCs治理管控,不少地区都发布了编制VOCs一厂一策或者依照一厂一策现场审核专家评审,用以VOCs治理效果评估,比如近几日安徽省近期发布:梳理全省41500余家涉VOCs排放企业,分类确定需开展VOCs治理的项目,常熟:7月10日前严格对照VOCs治理“一厂一”进行现场审核等,那VOCs“一企一策”综合整治问题会发现哪些问题?
下面结合一篇调研来梳理,调研者在2018~2020 年期间,组织开展了珠三角某市73 家重点企业的VOCs“一企一策”综合整治方案评审与整治效果核实评估工作,主要涉及家具制造行业、化学原料和化学制品制造业、电子元件制造业、表面涂装行业、印刷行业、橡胶和塑料制品行业、人造板制造行业等,其中家具制造业企业约占总企业数的47 %。通过组织开展方案评审、现场核查、人员访谈、专家验收等工作,对照国家和地方相关政策要求,充分梳理企业在VOCs整治过程中遇到的问题,详细如下:
1、涉VOCs 原辅材料统计数据失真
VOCs“一企一策”方案评审结果显示,部分企业对涉VOCs原辅材料使用量的统计结果存在一定程度漏项、失真。在现场核查过程中,通过对环评审批文件、企业涉VOCs 原辅料存放量、涉VOCs 设备数量、涉VOCs 工艺作业时间等信息进行校对匹配,发现部分企业涉VOCs 原辅材料使用量统计数据偏小,个别企业存在数量级的差异。这一定程度上反映出VOCs“一企一策”综合整治实施前开展方案评审的必要性。

2、低VOCs 含量原辅材料源头替代进度缓慢
对各企业的低VOCs 含量原辅材料源头替代的可行性进行深入调研。部分企业低VOCs 含量原辅材料源头替代存在一定的难度,其主要原因在于生产成本增加,且产品质量难以满足市场需求。以家具制造企业为例,典型家具制造企业的生产工艺涉及底漆喷涂、面漆喷涂等工序,底漆喷涂过程若使用水性涂料等低VOCs 含量原辅材料,水性溶剂会渗入木结构深层,导致木料表面含水量较大,底漆干燥时间变长、产品质量下降;若底漆工序采用UV 固化涂料,则需配置相应的UV 光固化生产设备;面漆喷涂过程若使用水性涂料等低VOCs 含量原辅材料源头替代,易造成产品表面光泽变差、硬度下降,影响产品的销售。

3、无组织排放控制有待加强
在现场核查过程中,企业整治前普遍存在生产车间无组织排放控制较差的问题,部分企业生产车间采用排气扇、抽风机、窗户等方式进行车间通风,有机废气无组织排放。涉VOCs 物料暂存、混合、搅拌、施胶、涂装等环节是无组织排放控制的薄弱环节,此外,自动化生产设备中的无组织排放控制往往容易被忽略。对已实施无组织排放控制的环节,部分排风罩设计不符合标准,收集口与产污节点距离过大,收集效果不佳。生态环境部于2019 年5 月发布《挥发性有机物无组织排放控制标准》(GB 37822-2019),该标准已于2019 年7 月1 日实施。VOCs“一企一策”整治工作过程中发现,企业整治前普遍不能完全满足该标准要求,对未开展VOCs“一企一策”综合整治的中小企业,有可能存在标准政策不清楚、标准实施准备不足的情况。

4、污染治理设施不满足治理要求
调研发现,部分重点企业的VOCs 治理设施不符合设计规范,导致治理设施不满足废气处理要求。部分企业VOCs 治理技术选用不适宜,如单一采用UV 光解、低温等离子等低效治理技术对有机废气进行处理,或单一使用水喷淋技术对非水溶性VOCs 进行处理;部分企业VOCs 治理设施设计规模偏小,导致处理风速过快、停留时间过短,不能满足治理效率要求;部分企业的废气治理设施收集管道布局不合理,存在废气旁路;部分企业为应付治理,对原有治理设施进行简单改造,如将原有光氧化设备箱体内部件拆除,将活性炭填满原有箱体,造成管路堵塞,严重影响废气输送;部分治理设施缺少维护,出现老旧破损、漏风严重等问题。
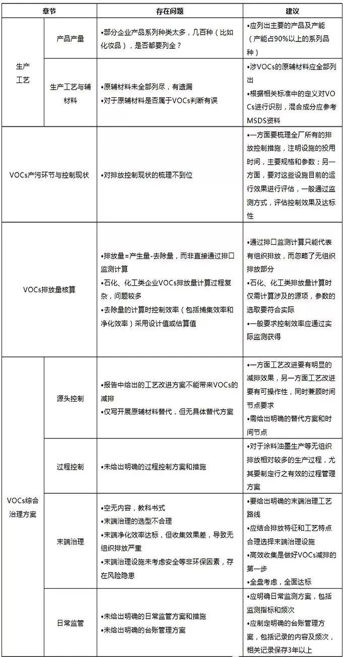
一份完整规范的“一厂一策”方案应包含哪些内容?方案中的常见问题以及修改建议又是什么?
VOCs重点企业“一厂一策”编制大纲
一、企业概况
应包括企业简介(即企业名称、企业地址、所属行业、投产时间、主要产品、生产规模、联系人信息等),厂区布置(即主要生产设施和辅助设施的布置,如生产车间、生产线、污水站、冷却水系统等,以及危险品、原料和成品储存和运输等,并附厂区地理位置图和厂区平面布置图)。
二、生产工艺
(一)生产工艺流程。主要介绍企业的生产工艺流程和VOCs排放的主要环节,附企业生产工艺流程图和VOCs排放节点。
(二)产品产量。说明企业的主要产品类型、生产能力及最近一年的产量。若不同的生产车间、生产线生产的产品或中间产品不同,应分别提供各生产车间、生产线的产品产量情况。涂装行业应重点说明涂装、流平、烘干工序产能及情况。
(三)原辅材料用量。应根据生产工艺流程,分生产工段详细描述主要原辅料类型及上一年的用量,并附原辅材料用量表。
涉及有机溶剂使用的企业应说明各工段有机溶剂(包括油漆、涂料)的种类、VOCs含量和用量。
有储罐的企业应说明储罐个数、储罐类型(包括卧式、拱顶、内浮顶、外浮顶)、存储的液体类型及其年存储量,说明储罐的维护保养情况,可附图片说明。
化工企业应说明管道、阀门、泵、压缩机、泄压阀、连接口、开口管、采样连接口等装置密封点个数,描述密封点的维护保养情况(如有无破损等),是否开展检漏维修(LDAR)等相关工作。有化工装置的企业应说明化工装置的开停工情况、排空方式、是否配备回收净化装置等有关情况。排空过程有监测的企业应提供监测浓度。
化工企业有污水治理设施的应提供污水治理的方法、是否加盖、敞开面积以及是否有废气治理等信息。
三、VOCs产排污环节及控制现状
(一)VOCs产生源分析。石化、化工类企业应分析有机液体储罐与调和挥发损失、有机液体装卸挥发损失、设备动静密封点泄漏、废水处理过程逸散、燃烧烟气、火炬排放、循环冷却系统释放、非正常工况排放、事故排放、采样过程、工艺无组织排放、工艺有组织排放等环节排放情况。溶剂使用类企业应说明溶剂存储、使用等过程VOCs排放各环节情况。
同时应说明企业生产线的管理水平、生产装置和生产车间的密闭状态以及生产线排口的废气收集情况,并附生产车间现场照片。
(二)VOCs控制现状。说明企业各车间排放口数量、高度以及排放的主要污染物种类等情况,企业各排放口的收集情况、废气来源;说明各车间排放口的治理设施情况,包括治理技术、设备型号、生产厂家、使用年限、治理的污染物种类、治理设施的维护保养情况。
对有组织排放口(若有治理设置,则对治理前、后)的废气排放情况进行检测或在线监测,评估污染物排放及其达标情况。检测/监测物种应包括非甲烷总烃、苯、甲苯、二甲苯、三甲苯等主要VOCs物种,同时对废气治理设施的运行状态进行同步监测(处理效率),检测或在线监测报告作为附件。
注:活性炭吸附装置应提供活性炭更换频次和处置方式等,燃烧法VOCs治理装置应提供燃料、燃烧温度等燃烧条件,需定期更换吸附剂、催化剂或吸收液的,需要提供详细的购买及更换台账、提供采购发票复印件。
四、VOCs排放量核算
以上一年生产经营活动规模数据,按照规定的估算方法,核算VOCs排放量。对涉及VOC排放的物料,编制物料平衡图(表) ,一般溶剂使用类企业都应做物料平衡。
五、已(拟)实施的VOCs综合治理方案
(一)源头控制方案
1、低挥发性原料调整
表面涂装行业鼓励使用水性涂料、高固份涂料、粉末涂料、紫外光固化涂料等,限制使用溶剂型涂料;
涂料、油墨和粘胶剂生产行业鼓励扩大低溶剂含量、低毒、低挥发性涂料的生产规模;
包装印刷行业醇性(无苯、无酮)油墨和水性油墨替代溶剂型油墨,印制铁罐使用含固体份高的UV涂料。
2、工艺调整
鼓励企业中VOCs排放量贡献大的生产环节向相对清洁的产业转移,逐步淘汰VOCs排放量大的生产环节;
表面涂装行业推广采用静电喷涂、高流量低压喷枪等涂装效率较高的涂装工艺;
涂料、油墨和粘胶剂生产行业加大生产装置和生产过程的密闭率,研磨、调漆等生产装置边缘的密闭率要求≥90%,鼓励采用密闭化一体化的生产技术;
包装印刷行业推广采用无溶剂复合工艺替代干式复合工艺。
(二)过程控制方案
应加强存储、装卸、使用过程的密闭性,无组织废气应收尽收,收集率不低于90%。
有机化工行业应加强阀门、法兰、泵和压缩机密封、泄压设备等设备的检修和维护,建立泄漏修复技术(LDAR),并制定泄漏检修计划,定期实施。
(三)末端治理方案
企业各生产车间和工艺环节的VOCs治理情况进行梳理,对无治理设施的车间和环节,制定并落实治理的技术方案;
已有治理设施但不符合国家、省挥发性有机物排放标准、技术规范及治理技术指南等要求的,应制定并落实技改方案;
已有治理设施且符合相关技术规范要求的,应加强排放监管,并按要求建立企业VOCs环境管理信息台账。
(四)日常监管方案
1、建立企业VOCs管理台帐
建立各企业VOCs相关信息管理台账并按年度更新,VOCs治理设施必须按照生产厂家提供方法进行维护,填写主要信息和维护记录。如:活性炭吸附脱附装置应提供活性炭更换频次和处置方式等、燃烧法VOCs治理装置应提供燃料、燃烧温度等燃烧条件。
2、提出企业VOCs排放自查方案
各企业应提出VOCs排放环节和治理设施的自查方案。有机化工行业应加强冷却塔、阀门、法兰、泵和压缩机密封、泄压设备等设备的检修和维护,建立泄漏修复技术(LDAR),并制定泄漏检修计划。
溶剂适用行业应建立VOCs溶剂管理台账和治理设施管理台账并定期更新。其中溶剂管理盖章每月记录使用涂料、稀释剂、固化剂、清洗剂等原辅材料的名称、厂家、型号、购入量和使用量等资料。
常见问题与建议

来源:环保365
电话:199 6528 3676
邮箱:68287632@qq.com
地址: 安徽省合肥市高新区创新大道2800号合肥软件园二期J2栋C座