几个典型的污泥判别
1、重金属超标的电镀废水与电镀污泥:
电镀污泥属于危险废物,废物类别往往同时属于HW17、HW21、HW22、HW23。重金属超标的电镀废水,属于废水污染防治范围,纳入废水管理,不适用《中华人民共和国固体废物污染环境防治法》的范围,不属于危险废物。虽然超标废水未纳入危险废物管理,但是根据《两高司法解释》(2016版),如果废水中一类重金属(如铅、汞、铬、镉、砷)超标3倍、或者二类重金属(如镍、铜、锌、锰、钒)超标10倍以上的,除处以行政处罚外,照样会被追究刑事责任。
2、生活污水处理厂产生的污泥:
属于固体废物,不属于危险废物。根据环办【2010】157号文件,该类废物在转移管理的过程中,“参照危险废物管理,建立污泥转移联单制度。”参照危险废物管理的意思是说,该类污泥不属于危险废物,但是要提高管理层级,尤其是要加强台账管理,防止运输过程中抛洒滴漏与非法倾倒。然而工业企业污水处理过程中产生的污泥,往往因其浸出毒性超标、或者含有其他有毒有害物质和其他危险特性,绝大部分应属于危险废物范畴(判定方法主要依据企业环评、行业规律、物料来源、专家认定、属性鉴别等)。
3、生活垃圾焚烧产生的飞灰:
属于危险废物(HW18)。但是在满足《生活垃圾填埋场污染控制标准》(GB16889-2008)中6.3条要求后,进入生活垃圾填埋场填埋不纳入危险废物管理;另一种情形是,如果经过预处理后,满足《水泥窑协同处置固体废物污染控制标准》(GB30485-2013)有关要求的,协同处置过程也纳入豁免管理范畴。
4、医疗机构污水处理过程中产生的污泥:
大部分属于危险废物。《医疗废物管理条例》(国务院令第380号)规定,“医疗废物,是指医疗卫生机构在医疗、预防、保健以及其他相关活动中产生的具有直接或者间接感染性、毒性以及其他危害性的废物。”《医疗废物分类目录》(卫医发〔2003〕287号)中的“感染性废物”中列有“其他被病人血液、体液、排泄物污染的物品”,医疗机构污水处理过程中产生的栅渣、沉淀污泥和化粪池污泥等,应列入此类。在新版《国家危险废物名录》中的废物代码为841-001-01。
如果某医疗机构在环评时,对于废水处理工艺经过专门设计,并且已对污泥做出了属性判定,如果管理部门认为该类污泥应当纳入危险废物管理,则应通过危险废物鉴别程序进行最后判别。
五步法鉴别污泥是否危废

第三步 如何监管


关于污泥处理处置,我国已经出台了一系列的政策法规,如2000-2002年期间《城市污水处理及污染防治技术政策》和《城镇污水处理厂污染物排放标准》;2009年住建部、环保部和科技部联合出台《污泥处理处置及污染防治技术政策(试行)》;2010年环保部出台《污泥处理处置污染防治最佳可行技术指南》《城镇污水厂污泥处理处置技术规范(征求意见稿)》,住建部出台《城镇污水处理厂污泥处理处置技术指南(试行)》,等等。
今后,污泥处理处置工作将是环境污染治理攻坚战的下一个隘口,也将是环境保护工作的下一个重要抓手,也将是环境保护市场的下一个风口。
那么,关于污泥处置的六大国标限值分别是多少?污泥处置又是如何分类的?现将相关国家标准整理如下:

1、GB 4284-2018 农用污泥污染物控制标准
2、GBT 25031-2010 城镇污水处理厂污泥处置 制砖用泥质
污泥用于制砖与人群接触场合时,污泥卫生学指标应满足表4的要求。
3、GBT 24602-2009 城镇污水处理 污泥处置 单独焚烧用泥质

4、GBT 24600-2009 城镇污水处理厂污泥处置 土地改良用泥质
5、GBT 23485-2009 城镇污水处理厂污泥处置 混合填埋用泥质 6、GBT 23486-2009 城镇污水处理厂污泥处置 园林绿化用泥质
7、GBT 23484-2009 城镇污水处理厂污泥处置 分类

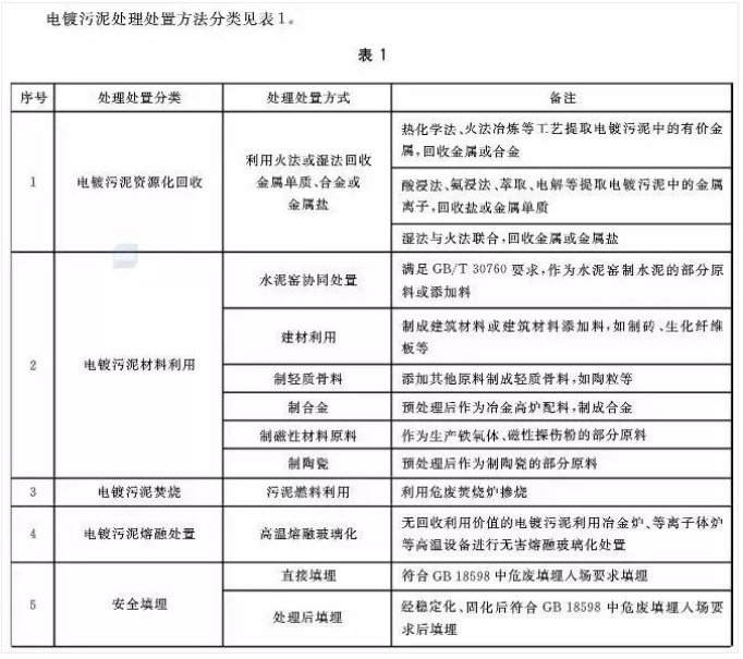
8、GB∕T 38066-2019 电镀污泥处理处置 分类
电话:199 6528 3676
邮箱:68287632@qq.com
地址: 安徽省合肥市高新区创新大道2800号合肥软件园二期J2栋C座