包装印刷企业是挥发性有机物(VOCs)的重要排放源。包装印刷企业主要包括了塑料软包装印刷、彩盒印刷、印铁制罐、标签印刷等,其他印刷行业亦可参照执行。这类型企业的原辅材料或产品通常含有VOCs,并在原辅料或产品的储存、运输、生产过程及末端治理设施等多个环节排放VOCs。加强VOCs治理是现阶段控制大气污染的有效途径,也是帮助企业实现节约资源、提高效益、减少安全隐患的有力手段。为提高包装印刷行业企业VOCs治理的科学性、针对性和有效性,提出以下包装印刷行业挥发性有机物现场检查指南和自查要点:
生态环境部印发的《重点行业企业挥发性有机物现场检查指南(试行)》中明确提出了包装印刷行业主要生产工艺及产排污环节、检查要点。













二、挥发性有机物企业自查要点
包装印刷行业
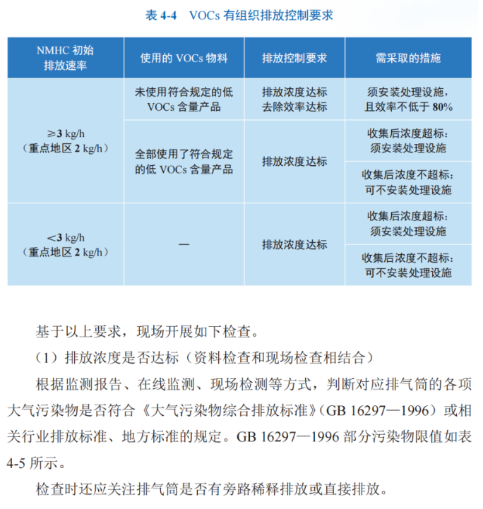
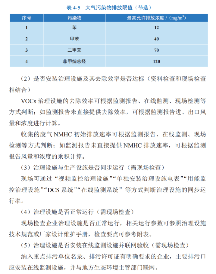
1、VOCs含量限值及VOCs物料判别 什么是VOCs物料? 根据《挥发性有机物无组织排放控制标准》(GB37822—2019),VOCs物料为VOCs质量占比大于等于10%的物料,以及有机聚合物材料。 ①实际生产中,需按工序逐一核实是否属于VOCs物料(VOCs质量占比是否大于等于10%)。 ②包装印刷行业VOCs 主要来源于油墨、稀释剂、清洗剂、涂布液、润版液、胶粘剂、复合胶、上光油、涂料等含VOCs原辅材料,这些原辅材料应符合国家或地方VOCs含量限值标准。 注意:VOCs含量需根据国家相关标准进行测定,检测报告应由具有CMA和CNAS资质的第三方检测机构出具。如无规范的检测报告,可通过各原辅材料包装桶或规范的化学品安全技术说明书(MSDS)等资料上的各VOCs物质含量,结合原辅材料在施工(即用)状态下的施工配比判断,施工配比可通过查阅产品说明书等方式获取。VOCs含量也可通过现场采样,经第三方实验室分析确定。 2、VOCs物料的储存与输送 (1)VOCs物料的储存是否密闭 ①根据《挥发性有机物无组织排放控制标准》(GB37822—2019),VOCs物料应储存于密闭的容器、包装袋、储罐、储库、料仓中。 ②逐一检查企业盛装VOCs物料(油墨、稀释剂、清洗剂、涂布液、润版液、胶粘剂、复合胶、上光油、涂料等)的容器或包装袋在非取用状态时是否加盖、封口,保持密闭; ③盛装过VOCs物料的废包装容器是否加盖密闭,是否存放于室内,或存放于设置有雨棚、遮阳和防渗设施的专用场地; ④VOCs物料储库、料仓是否为密闭空间[即利用完整的围护结构将VOCs物料与周围空间阻隔所形成的封闭区域或封闭式建筑物,除人员、车辆、设备、物料进出时,以及依法设立的排气筒、通风口外,门窗及其他开口(孔)部位随时保持关闭状态]; (2)涉VOCs物料转移和输送过程是否密闭 ①根据《挥发性有机物无组织排放控制标准》(GB37822—2019),液态VOCs物料应采用密闭管道输送,采用非管道输送方式转移液态VOCs物料时,应采用密闭容器、罐车; ②粉状、粒状VOCs物料应采用气力输送设备、管状带式输送机、螺旋输送机等密闭输送方式,或者采用密闭的包装袋、容器或罐车进行物料转移。 3、涉VOCs无组织排放 (1)各施工状态下VOCs质量占比≥10%的VOCs物料使用过程废气是否收集 根据《挥发性有机物无组织排放控制标准》(GB37822—2019),VOCs质量占比≥10%的含VOCs产品,其使用过程应采用密闭设备或在密闭空间内操作,废气应排至VOCs废气收集处理系统; 无法密闭的,应采取局部气体收集措施,废气应排至VOCs废气收集处理系统。 (2)废气收集设施效果是否满足要求 ①VOCs废气收集系统应先于生产工艺设备启动,后于生产工艺设备停运; ②采用外部集气罩的,距集气罩开口面最远处的VOCs无组织排放位置,控制风速不应低于0.3m/s; ③废气收集系统的输送管道应密闭、无破损。 (3)废水集输系统是否符合规定 对于工艺过程排放的含VOCs废水,集输系统应符合下列规定之一: ①采用密闭管道输送,接入口和排出口采取与环境空气隔离的措施; ②采用沟渠输送,如敞开液面上方100mm处VOCs检测浓度≥200μmol/mol(重点地区为100μmol/mol),加盖密闭,接入口和排出口采取与环境空气隔离的措施。 (4)废水储存、处理设施是否符合规定(资料检查和现场检查相结合) 含VOCs废水储存和处理设施敞开液面上方100mm处VOCs检测浓度≥200μmol/mol(重点地区为100μmol/mol),应符合下列规定之一: ①采用浮动顶盖; ②采用固定顶盖,收集废气至VOCs废气收集处理系统; ③其他等效措施。 4、涉VOCs有组织排放 VOCs无组织废气收集后转变为有组织排放,执行的排放控制要求有2个方面: 一方面是排放浓度控制。VOCs废气收集处理系统有组织排放口主要污染物排放应符合山东省《挥发性有机物排放标准 第4部分:印刷业》DB 37/ 2801.4—2017等的规定。 另一方面是处理效率要求。GB37822—2019规定:收集的废气中NMHC初始排放速率≥3kg/h时,应配置VOCs处理设施,处理效率不应低于80%;对于重点地区,收集的废气中NMHC初始排放速率≥2kg/h时,应配置VOCs处理设施,处理效率不应低于80%;采用的原辅材料符合国家有关低VOCs含量产品规定的除外。 基于以上要求,企业需进行相应自查: (1)排放浓度、排放速率是否达标 根据监测报告、在线监测、现场检测等方式,判断对应排气筒的各项大气污染物是否符合《挥发性有机物排放标准 第4部分:印刷业》DB 37/ 2801.4—2017等标准的规定。 表为DB37/ 2801.5—2018中规定的部分污染物排放控制要求 (2)检查时还应关注排气筒是否有旁路稀释排放或直接排放。 (3)是否安装治理设施及其去除效率是否达标 (4)治理设施与生产设施是否同步正常运行 (5)治理设施是否安装在线监测设施并联网验收 5、台账记录 (1)是否建立台账记录 检查企业是否建立生产信息、含VOCs原辅材料和废气收集处理设施三个重点环节的台账记录。 (2)台账记录是否规范 企业台账是否完整,内容是否齐全,记录是否规范。
来源:环评互联网
电话:199 6528 3676
邮箱:68287632@qq.com
地址: 安徽省合肥市高新区创新大道2800号合肥软件园二期J2栋C座